ECBE
Diagnóstico, tratamiento y seguimiento del paciente con nódulo tiroideo y cáncer diferenciado de tiroides en el HUN
El nódulo tiroideo se define como una lesión sólida o llena de líquido que se forma en la glándula tiroides. Son un hallazgo común en población sana; sin embargo, la importancia clínica de su presencia radica en el riesgo asociado de cáncer. El estudio y tratamiento del paciente con nódulo tiroideo y/o cáncer diferenciado de tiroides debe ser individualizado, interdisciplinario y debe ajustarse al riesgo del paciente. En el Hospital Universitario Nacional de Colombia, el cáncer de tiroides representa una enfermedad de importancia. La atención integral de estos pacientes en el HUN involucra los servicios y/o áreas asistenciales de cirugía de cabeza y cuello, cirugía general, endocrinología, patología, radiología e imágenes diagnósticas, enfermería y rehabilitación, por lo que estandarizar el diagnóstico y tratamiento de los pacientes con esta condición en el hospital es de gran relevancia.
NUESTRO
ALCANCE
Este ECBE busca elaborar, con base en la mejor evidencia disponible, un algoritmo clínico del diagnóstico, tratamiento y seguimiento de pacientes con nódulo tiroideo y cáncer diferenciado de tiroides atendidos en el HUN en cualquiera de sus modalidades de prestación en salud: consulta externa, hospitalización en sala general o unidad de cuidado intensivo (UCI).
Las recomendaciones emitidas están dirigidas a profesionales de la salud involucrados en la atención de los pacientes adultos con nódulo tiroideo y cáncer diferenciado de tiroides, a saber: médicos generales, cirujanos generales, cirujanos de cabeza y cuello, oncólogos, patólogos, genetistas, endocrinólogos, radiólogos, personal de enfermería, personal de rehabilitación, personal de farmacia y personal de laboratorio clínico. El ECBE también podrá ser utilizado tanto por los docentes, como por estudiantes de ciencias de la salud (pregrado y postgrado) de la Universidad Nacional de Colombia que se encuentren realizando sus prácticas clínicas en el HUN y estén involucrados en la atención integral de estos pacientes, así como por el personal asistencial y/o administrativo de la institución responsable de tomar decisiones relativas al abordaje integral de esta población. Es importante mencionar que este ECBE no incluye recomendaciones para población pediátrica (< 18 años) o gestantes.
Líder clínico
Sergio Fabián Zúñiga Pavia. Profesor asociado, Departamento de Cirugía, Facultad de Medicina, Universidad Nacional de Colombia. Cirujano de cabeza y cuello y Jefe, Servicio de Cirugía de Cabeza y Cuello, Hospital Universitario Nacional de Colombia.
Diagrama de flujo para Estándar clínico basado en la Evidencia: diagnóstico, tratamiento y seguimiento del paciente con nódulo tiroideo y cáncer diferenciado de tiroides en el Hospital Universitario Nacional de Colombia

Autores
Sergio Fabián Zúñiga Pavia. Profesor asociado, Departamento de Cirugía, Facultad de Medicina, Universidad Nacional de Colombia. Cirujano de cabeza y cuello y Jefe, Servicio de Cirugía de Cabeza y Cuello, Hospital Universitario Nacional de Colombia.
Carlos Andrés Gómez Gutiérrez. Cirujano general, Departamento de Cirugía, Facultad de Medicina, Universidad Nacional de Colombia.
Diego José Ardila. Profesor auxiliar, Departamento de Cirugía, Facultad de Medicina, Universidad Nacional de Colombia. Cirujano de cabeza y cuello, Hospital Universitario Nacional de Colombia.
Juan Manuel Arteaga. Profesor titular, Departamento de Medicina Interna, Facultad de Medicina, Universidad Nacional de Colombia. Endocrinólogo, Servicio de Endocrinología, Hospital Universitario Nacional de Colombia.
Luis Miguel Maldonado Acosta. Profesor asociado, Departamento de Medicina Interna, Facultad de Medicina, Universidad Nacional de Colombia. Endocrinólogo, Servicio de Endocrinología, Hospital Universitario Nacional de Colombia.
Rafael Tejada Cabrera. Profesor ocasional, Departamento de Medicina Interna, Facultad de Medicina, Universidad Nacional de Colombia. Médico especialista en medicina interna, hematología y oncología, Servicio de Hemato-oncología, Hospital Universitario Nacional de Colombia.
Jesús Suárez. Cirujano de cabeza y cuello, Servicio de Cirugía de Cabeza y Cuello, Hospital Universitario Nacional de Colombia.
Alejandro Vega Molina. Profesor auxiliar, Departamento de Imágenes Diagnósticas, Facultad de Medicina, Universidad Nacional de Colombia. Radiólogo, Servicio de Radiología e Imágenes Diagnósticas, Hospital Universitario Nacional de Colombia.
Bernarda Jinneth Acosta Forero. Profesora asociada, Departamento de Patología, Facultad de Medicina, Universidad Nacional de Colombia. Médica patóloga, Servicio de Laboratorio Clínico y Patología, Hospital Universitario Nacional de Colombia.
Luz Dary Bulla Piraquive. Enfermera, Proceso de Atención al Paciente en Hospitalización, Hospital Universitario Nacional de Colombia.
Gerardo Cortés. Médico especialista en medicina nuclear.
Óscar Miguel Contreras Amorocho. Profesor ad honorem, Departamento de Medicina Interna, Facultad de Medicina, Universidad Nacional de Colombia. Médico internista e intensivista, Proceso de Atención en Cuidado Crítico, Hospital Universitario Nacional de Colombia.
Diana Carolina Durán. Fisioterapeuta, Proceso de Atención en Rehabilitación y Desarrollo Humano, Hospital Universitario Nacional de Colombia.
Daniel Alfonso Fernández Sandoval. Médico, residente de cuarto año de la especialidad en Cirugía General, Facultad de Medicina, Universidad Nacional de Colombia.
Leidy Milena Parra Romero. Enfermera especialista en cuidado cardiorrespiratorio, Proceso de Atención en Cuidado Crítico, Hospital Universitario Nacional de Colombia.
Alejandra Peláez Cruz. Fonoaudióloga, Proceso de Atención en Rehabilitación y Desarrollo Humano, Hospital Universitario Nacional de Colombia.
Natalia Olaya. Profesora asistente, Departamento de Patología, Facultad de Medicina, Universidad Nacional de Colombia. Patóloga, Servicio de Patología, Hospital Universitario Nacional de Colombia.
Verónica Rubio Zárate. Fisioterapeuta, Proceso de Atención en Cuidado Crítico, Hospital Universitario Nacional de Colombia.
Fernando Martínez Pérez. Médico especialista en administración en salud pública, Facultad de Medicina, Universidad Nacional de Colombia. Auditor de calidad, Proceso de Gestión de Calidad y Gestión del Riesgo en Salud, Hospital Universitario Nacional de Colombia.
Javier Amaya-Nieto. Candidato a magíster en epidemiología clínica, Facultad de Medicina, Universidad Nacional de Colombia. Médico, Dirección de Investigación e Innovación, Hospital Universitario Nacional de Colombia.
Paula González-Caicedo. Candidata a magíster en epidemiología clínica, Facultad de Medicina, Universidad Nacional de Colombia. Fisioterapeuta, Servicio de Atención en Cuidado Crítico y metodólogo de investigación, Dirección de Investigación e Innovación, Hospital Universitario Nacional de Colombia.
Giancarlo Buitrago. Profesor asociado y director, Instituto de Investigaciones Clínicas, Facultad de Medicina, Universidad Nacional de Colombia. Director, Dirección de Investigación e Innovación, Hospital Universitario Nacional de Colombia.
Comité de Estándares Clínicos. Universidad Nacional de Colombia, Hospital Universitario Nacional de Colombia.
Contribuciones de los autores
Coordinación clínica: Sergio Fabián Zúñiga Pavia y Carlos Andrés Gómez Gutiérrez.
Coordinación metodológica: Giancarlo Buitrago Gutiérrez, Javier Amaya-Nieto y Paula González-Caicedo.
Definición de alcance y objetivos: Sergio Fabián Zúñiga Pavia, Carlos Andrés Gómez Gutiérrez y Javier Amaya-Nieto.
Revisión sistemática de guías de práctica clínica: Sergio Fabián Zúñiga Pavia, Carlos Andrés Gómez Gutiérrez, Javier Amaya-Nieto y Paula González-Caicedo.
Elaboración del algoritmo clínico preliminar: Sergio Fabián Zúñiga Pavia, Carlos Andrés Gómez Gutiérrez, Javier Amaya-Nieto, Luis Miguel Maldonado, Diego José Ardila, Jesús Suárez, Rafael Tejada y Paula González-Caicedo.
Acuerdo interdisciplinario: Sergio Fabián Zúñiga Pavia, Carlos Andrés Gómez Gutiérrez, Juan Manuel Arteaga, Luis Miguel Maldonado Acosta, Rafael Tejada Cabrera, Alejandro Vega Molina, Bernarda Jinneth Acosta Forero, Luz Dary Bulla Piraquive, Gerardo Cortés, Óscar Miguel Contreras Amorocho, Diana Carolina Durán, Daniel Alfonso Fernández Sandoval, Leidy Milena Parra Romero, Alejandra Peláez Cruz, Natalia Olaya y Verónica Rubio Zárate.
Elaboración el algoritmo clínico final: Sergio Fabián Zúñiga Pavia, Carlos Andrés Gómez y Paula González-Caicedo.
Revisión y edición: Paula González-Caicedo, Anamaría Vargas Cáceres y Giancarlo Buitrago.
Seguimiento del proceso: Comité de Estándares Clínicos.
Siglas
ACTG Anticuerpos antitiroglobulina
AGREE II Valoración de las Directrices para la Investigación y el Instrumento de Evaluación (Appraisal of Guidelines for Research & Evaluation Instrument)
AHRQ Agency for Healthcare Research and Quality
ATA Asociación Americana de la Tiroides (American Thyroid Association)
BACAF Biopsia por aspiración con aguja fina BVS Biblioteca Virtual de Salud
CENETEC Centro Nacional de Excelencia Tecnológica en Salud - México
CIE10 Clasificación Internacional de Enfermedades, Décima Edición
ECBE Estándar clínico basado en la evidencia
GIN Guidelines International Network
GPC Guía de práctica clínica
HUN Hospital Universitario Nacional de Colombia
IETS Instituto de Evaluación Tecnológica en Salud
IMSS Instituto Mexicano del Seguro Social
NICE National Institute for Health and Clinical Excellence
OMS Organización Mundial de la Salud
OPS Organización Panamericana de la Salud
PTH Hormona paratiroidea
RNM Resonancia nuclear magnética
SIGN Scottish Intercollegiate Guidelines Network
TC Tomografía computarizada
Tg Tiroglobulina
TIRADS Sistema de datos y reporte de imágenes tiroideas (Thyroid Imaging Reporting and Data System)
WHOLIS Sistema de Información de la Biblioteca de la Organización Mundial de la Salud
Objetivos
Objetivo general
Identificar las indicaciones para el diagnóstico, tratamiento y seguimiento de los pacientes adultos con nódulo tiroideo y cáncer diferenciado de tiroides atendidos en el HUN mediante el desarrollo de un ECBE.
Objetivos especificos
Identificar las áreas asistenciales del HUN involucradas en el diagnóstico, tratamiento y seguimiento de los pacientes adultos con nódulo tiroideo y cáncer diferenciado de tiroides.
Identificar recomendaciones basadas en la evidencia para el diagnóstico, tratamiento y seguimiento de los pacientes adultos con nódulo tiroideo y cáncer diferenciado de tiroides.
Generar un consenso entre las áreas asistenciales involucradas acerca del diagnóstico, tratamiento y seguimiento de los pacientes adultos con nódulo tiroideo y cáncer diferenciado de tiroides en el HUN.
Elaborar un algoritmo clínico para el diagnóstico, tratamiento y seguimiento de los pacientes adultos con nódulo tiroideo y cáncer diferenciado de tiroides atendidos en el HUN.
Identificar puntos de control para la implementación y evaluación del ECBE.
Presentar los lineamientos para la difusión e implementación del ECBE.
Puntos de control
Los puntos de control para el ECBE se definieron teniendo en cuenta momentos claves en el proceso integral de atención del paciente con cáncer diferenciado de tiroides en el HUN. Estos puntos de control fueron elegidos de forma conjunta por los miembros del equipo desarrollador y se presentan a continuación.
1) Realización de ecografía de la tiroides (CUPS: 881141) o ecografía de cuello (CUPS: 881132) (Sección 1: diagnóstico y abordaje inicial del paciente con nódulo tiroideo): este punto de control se considera de importancia dado que esta prueba de diagnóstico por imagen es fundamental para el diagnóstico y clasificación adecuada del paciente con nódulo tiroideo, lo que representa un momento crítico dentro del proceso diagnóstico de los pacientes con esta condición. Su elección como punto de control también tuvo en cuenta que este estudio por imagen se debe realizar en la gran mayoría de pacientes atendidos en el HUN para ofrecerles un tratamiento integral. En la Tabla 4 se presenta el indicador planteado para la medición de este punto de control.
2) Interconsulta con el Servicio de Endocrinología o de Medicina interna en pacientes con función tiroidea alterada (Sección 1 del diagrama de flujo: diagnóstico y abordaje inicial del paciente con nódulo tiroideo): este momento se eligió como punto de control ya que controlar la función tiroidea es vital para orientar el tratamiento del paciente con nódulo tiroideo o con cáncer de la tiroides diferenciado; por lo que la interconsulta con estos profesionales es esencial para iniciar la primera fase del tratamiento. En la Tabla 4 se puede observar el indicador propuesto para la medición de este punto de control.
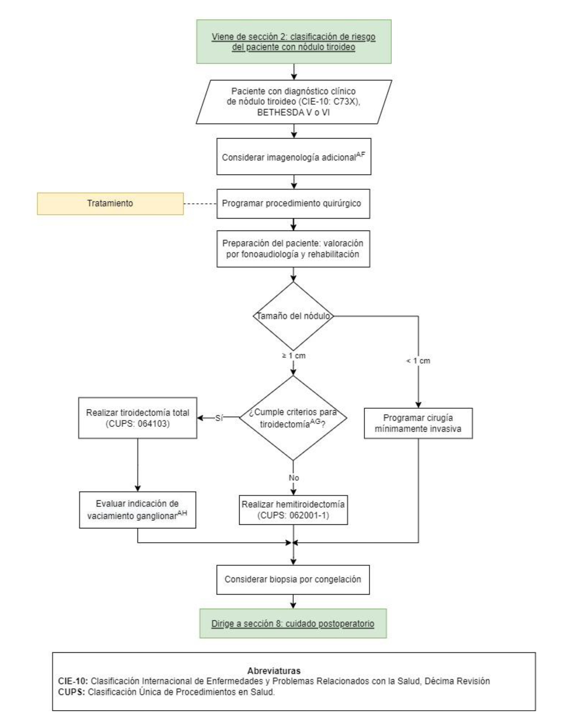
3) Realización de cirugía (hemitiroidectomía o tiroidectomía total) en pacientes con nódulo tiroideo BETHESDA V o BETHESDA VI (Sección 7 del diagrama de flujo: estudio y tratamiento del paciente con nódulo tiroideo BETHESDA V y VI): este aspecto se eligió como punto de control, ya que ante la alta sospecha o la confirmación de malignidad es necesario realizar el procedimiento quirúrgico con el fin de garantizar un adecuado control del cáncer de manera oportuna. En la Tabla 4 se presenta el indicador propuesto para medir este punto de control.
4) Medición de los niveles de calcio sérico y de PTH después de la tiroidectomía total para evitar hipocalcemia postoperatoria (Sección 8 del diagrama de flujo: tratamiento postoperatorio inicial y estadificación del paciente con cáncer diferenciado de tiroides): este punto de control se considera de importancia debido al riesgo de resección de las glándulas paratiroides después del tratamiento quirúrgico (tiroidectomía total) y a la gran importancia que tienen los niveles plasmáticos de calcio en las funciones corporales vitales En la Tabla 4 se presenta el indicador planteado para la medición de este punto de control.
Referencias
1. Ilott I, Rick J, Patterson M, Turgoose C, Lacey A. What is protocol-based care? A concept analysis. J Nurs Manag. 2006;14(7):544-52. doi: 10.1111/j.1365-2934.2006.00703.x.
2. Gulwani S. Programming by examples: Applications, algorithms, and ambiguity resolution. Redmond, WA: Microsoft Corporation; 2016.
3. American Cancer Society (ACS). Biopsia por aspiración con aguja fina [Internet]. Atlanta (GA): ACS [updated 2019 Oct 3; cited 2022 Dec 4]. Available from: https://www.cancer.org/es/cancer/cancer-de-seno/pruebas-de-deteccion-y-detecciontemprana-del-cancer-de-seno/biopsia-del-seno/biopsia-del-seno-por-aspiracion-conaguja-fina.html.
4. Carlosama-Rosero Y, Gutiérrez NR, Rolón MC, Rosero EA. Biopsia por congelación: recomendaciones en la práctica clínica y dermatológica. Rev Colomb Cancerol. 2014;18(2):88-91. doi: https://doi.org/10.1016/j.rccan.2014.03.002.
5. American Cancer Society (ACS). Detección temprana y diagnóstico del cancer de seno [Internet]. Atlanta (GA): ACS; 2019 [updated 2019 Oct 3; cited 2022 Dec 4]. Available from: https://www.cancer.org/content/dam/CRC/PDF/Public/9019.00.pdf.
6. MedlinePlus. Evaluación citológica [Internet]. Bethesda (MD): MedlinePlus; 2021 [updated 2021 Jul 7; cited 2022 Dec 4]. Availabe from: https://medlineplus.gov/spanish/ency/article/002323.htm#:~:text=Es%20el%20an%C3 %A1lisis%20de%20c%C3%A9lulas,infecciones%20virales%20en%20las%20c%C3% A9lulas.
7. Cibas ES, Ali SZ. The 2017 Bethesda System for Reporting Thyroid Cytopathology. Thyroid. 2017;27(11):1341-6. doi: 10.1089/thy.2017.0500.
8. Jun G, Ward J, Morris Z, Clarkson J. Health care process modelling: which method when? Int J Qual Health Care. 2009;21(3):214- 24. doi: 10.1093/intqhc/mzp016.
9. Moher D, Liberati A, Tetzlaff J, Altman DG, PRISMA Group. Preferred Reporting Items for Systematic Reviews and Meta-Analyses: The PRISMA Statement. PLoS Med. 2009;6(7):e1000097. doi: 10.1371/journal.pmed.1000097.
10. Corrales-Hernández JJ, Iglesias DM, Gómez-Alfonso FJ. Microcarcinoma papilar de tiroides. ¿Es necesario el tratamiento con 131I tras la cirugía? Argumentos a favor. Endocrinol Nutr. 2006;53(6):390-8. doi: https://doi.org/10.1016/S1575-0922(06)71121- 4.
11. Román-González A, Restrepo-Giraldo L, Alzate-Monsalve C, Vélez A, GutiérrezRestrepo J. Nódulo tiroideo, enfoque y manejo. Revisión de la literatura. Iatreia. 2013;26(2):197-206.
12. Mayor Clinic. Nódulos tiroideos [Internet]. Rochester: Mayo Clinic; 2022 [updated 2022 Feb 11; cited 2022 Dec 4]. Available from: https://www.mayoclinic.org/es-es/diseasesconditions/thyroid-nodules/symptoms-causes/syc-20355262.
13. Ochoa-Sosa CA, Handal-Gamundi VK, Gómez-Cruz JR, González-Villaseñor GA, Arechavaleta-Granell R, Bolaños-Gil De Montes F, et al. Guía para el uso del I131 en pacientes con cáncer diferenciado de tiroides, Sociedad Mexicana de Nutrición y Endocrinología, A.C. Rev Mex Endocrinol Metab Nutr. 2018;5(4):160-84.
14. Caballero Loscos C, Mateo-Martin AB, Orduña-Diez MP, Cordero-García JM, CrespoDiez A. Falsos positivos del rastreo corporal total con 131I en el cancer diferenciado de tiroides. Endocrinol Nutr. 1999;46(10):330-5.
15. National Cancer Institute. NCI Dictionary of Cancer Terms “ajuvant therapy” [Internet]. Bethesda (MD): National Institutes of Health [cited 2022 Dec 4]. Available from: https://www.cancer.gov/espanol/publicaciones/diccionarios/diccionariocancer/def/terapia-adyuvante.
16. Horvath E, Majlis S, Rossi R, Franco C, Niedmann JP, Castro A, et al. n ultrasonogram reporting system for thyroid nodules stratifying cancer risk for clinical management. J Clin Endocrinol Metab. 2009;94(5):1748-51. doi: 10.1210/jc.2008-1724.
17. Shahid MA, Ashraf MA, Sharma S. Physiology, Thyroid Hormone. 2022. In: StatPearls [Internet]. Treasure Island (FL): StatPearls Publishing; 2022 Jan–.
18. Amin MB, Greene FL, Edge SB, Compton CC, Gershenwald JE, Brookland RK, et al. The Eighth Edition AJCC Cancer Staging Manual: Continuing to build a bridge from a population-based to a more “personalized” approach to cancer staging. CA Cancer J Clin. 2017;67(2):93-9. doi: 10.3322/caac.21388.
19. Feldt-Rasmussen U, Høier-Madsen M, Bech K, Blichert-Toft M, Bliddal H, Date J, et al. Anti-thyroid peroxidase antibodies in thyroid disorders and non-thyroid autoimmune diseases. Autoimmunity. 1991;9(3):245-54. doi: 10.3109/08916939109007650.
20. Cleveland Clinic. Thyroid Nodules [Internet]. Cleveland: Cleveland, Clinic; 2022 [updated 2022 Jun 6; cited 2022 Dec 4]. Available from: https://my.clevelandclinic.org/health/diseases/13121-thyroid-nodule.
21. Gharib H, Papini E, Garber JR, Duick DS, Harrell RM, Hegedüs L, et al. AMERICAN ASSOCIATION OF CLINICAL ENDOCRINOLOGISTS, AMERICAN COLLEGE OF ENDOCRINOLOGY, AND ASSOCIAZIONE MEDICI ENDOCRINOLOGI MEDICAL GUIDELINES FOR CLINICAL PRACTICE FOR THE DIAGNOSIS AND MANAGEMENT OF THYROID NODULES--2016 UPDATE. Endocr Pract. 2016;22(5):622-39. doi: 10.4158/EP161208.GL.
22. Haugen BR, Alexander EK, Bible KC, Doherty GM, Mandel SJ, Nikiforov YE, et al. 2015 American Thyroid Association Management Guidelines for Adult Patients with Thyroid Nodules and Differentiated Thyroid Cancer: The American Thyroid Association Guidelines Task Force on Thyroid Nodules and Differentiated Thyroid Cancer. Thyroid. 2016;26(1):1-133. doi: 10.1089/thy.2015.0020.
23. Rossi ED, Pantanowitz L, Hornick JL. A worldwide journey of thyroid cancer incidence centred on tumour histology. Lancet Diabetes Endocrinol. 2021;9(4):193-4. doi: 10.1016/S2213-8587(21)00049-8.
24. Cuervo-Martínez JA, Osorio-Luz K, Romero-Rojas AE, Olaya-Morales N. Caracterización clínica e histopatológica del carcinoma papilar de tiroides en el instituto nacional de cancerología E.S.E., bogotá-colombia durante los años 2006 a 2012. Revista Colombiana de Cancerología. 2013;17(4):138. doi: 10.1016/S0123-9015(13)70217-8.
25. Hernández-Flórez CE. Cáncer de tiroides en Colombia, un común desconocido. Méd. UIS. 2018;31(3):9-11.
26. Wandurraga-Sánchez EA, Marín-Carrillo LF, Natera-Melo AK, Gómez-Giraldo CM, Niño-Prato F, Arenas-Quintero HM, et al. Características clínicas, histopatológicas y terapéuticas del cáncer de tiroides en Colombia: serie de 1.096 pacientes. Revista Colombiana de Endocrinología, Diabetes y Metabolismo. 2019;6(1):5-12.
27. Carling T, Udelsman R. Thyroid Cancer. Annu Rev Med. 2014;65(1):125-37. doi: 10.1146/annurev-med-061512-105739.
28. Zaridze D, Maximovitch D, Smans M, Stilidi I. Thyroid cancer overdiagnosis revisited. Cancer Epidemiol 2021;74:102014. doi: 10.1016/j.canep.2021.102014.
29. LiVolsi VA. Papillary thyroid carcinoma: an update. Mod Pathol. 2011;24(S2):S1-9. doi: 10.1038/modpathol.2010.129.
30. Jung CK, Baek JH, Na DG, Oh YL, Yi KH, Kang HC. 2019 practice guidelines for thyroid core needle biopsy: A report of the Clinical Practice Guidelines Development Committee of the Korean Thyroid Association. J Pathol Transl Med. 2020;54(1):64-86. doi: 10.4132/jptm.2019.12.04.
31. Brouwers MC, Kerkvliet K, Spithoff K; AGREE Next Steps Consortium. The AGREE Reporting Checklist: a tool to improve reporting of clinical practice guidelines. BMJ. 2016;i1152. doi: 10.1136/bmj.i1152.
32. Patel KN, Yip L, Lubitz CC, Grubbs EG, Miller BS, Shen W, et al. he American Association of Endocrine Surgeons Guidelines for the Definitive Surgical Management of Thyroid Disease in Adults. Ann Surg. 2020;271(3):e21-93. doi: 10.1097/SLA.0000000000003580.
33. National Comprehensive Cancer Network (NCCN). NCCN Guidelines for Thyroid Carcinoma V.3.2018 [Internet]. Plymouth Meeting (PA): NCCN; 2018. Available from: https://www.nccn.org/guidelines/guidelines-process/transparency-process-andrecommendations/GetFileFromFileManagerGuid?FileManagerGuidId=844779b7-06b9- 4ce0-b5ab-46bc5bacd986.
34. Perros P, Boelaert K, Colley S, Evans C, Evans RM, Gerrard BA G, et al. Guidelines for the management of thyroid cancer. Clin Endocrinol (Oxf). 2014;81(Supp 1):1-122. doi: 10.1111/cen.12515.
35. American Thyroid Association (ATA) Guidelines Taskforce on Thyroid Nodules and Differentiated Thyroid Cancer, Cooper DS, Doherty GM, Haugen BR, Hauger BR, Kloos RT, et al. Revised American Thyroid Association management guidelines for patients with thyroid nodules and differentiated thyroid cancer. Thyroid. 2009;19(11):1167-214. doi: 10.1089/thy.2009.0110.
36. Lewandowski K. Reference ranges for TSH and thyroid hormones. Thyroid Res. 2015;8(Suppl 1):A17. doi: 10.1186/1756-6614-8-S1-A17.
37. Leboulleux S, Girard E, Rose M, Travagli JP, Sabbah N, Caillou B, et al. Ultrasound criteria of malignancy for cervical lymph nodes in patients followed up for differentiated thyroid cancer. J Clin Endocrinol Metab. 2007;92(9):3590-4. doi: 10.1210/jc.2007-0444.
38. Tessler FN, Middleton WD, Grant EG, Hoang JK, Berland LL, Teefey SA, et al. ACR Thyroid Imaging, Reporting and Data System (TI-RADS): White Paper of the ACR TIRADS Committee. J Am Coll Radiol. 2017;14(5):587-95. doi: 10.1016/j.jacr.2017.01.046.
39. Grant EG, Tessler FN, Hoang JK, Langer JE, Beland MD, Berland LL, et al. Thyroid Ultrasound Reporting Lexicon: White Paper of the ACR Thyroid Imaging, Reporting and Data System (TIRADS) Committee. J Am Coll Radiol. 2015;12(12 Pt A):1272-9. doi: 10.1016/j.jacr.2015.07.011.
40. Bonavita JA. Sonographic Patterns of Benign Thyroid Nodules. Am J Roentgenol. 2012;198(1):W102-3. doi: 10.2214/AJR.11.7737.
DESCARGUE LA VERSIÓN COMPLETA
La información adicional y los anexos se podrán consultar en la versión completa que pueden descargar








