ECBE
Uso de anticoagulantes en el paciente adulto atendido en el Hospital Universitario Nacional de Colombia
Uso de anticoagulantes en el paciente adulto atendido en el Hospital Universitario Nacional de Colombia.
La anticoagulación es una terapia fundamental para la prevención y el tratamiento de la enfermedad tromboembólica, es usada en enfermedades frecuentes como las arritmias cardiacas y en escenarios donde se aumenta el riesgo de trombosis como los pacientes de mayor edad y los pacientes hospitalizados. Los anticoagulantes incluyen fármacos como: las heparinas, los antagonistas de la vitamina K, inhibidores del factor Xa e inhibidores directos de la trombina.
A pesar de sus beneficios clínicos, el uso de anticoagulantes puede tener eventos adversos en los pacientes. El sangrado es el evento adverso más frecuente asociado al uso de anticoagulantes, las tasas de sangrado mayor en usuarios de antagonistas de la vitamina K son del 1.5%-5.2% por año, mientras que con el uso DOACS (anticoagulantes orales directos) son de 2-3%. El sangrado mayor es un evento que puede requerir la reversión del efecto del anticoagulante de manera oportuna, lo cual requiere la disponibilidad de los agentes de reversión y la comprensión de las diversas estrategias disponibles para revertir la anticoagulación.
Los anticoagulantes son utilizados en todos los ámbitos de atención tanto con fines terapéuticos como profilácticos, estos ámbitos incluyen la consulta externa, la salas de hospitalización general, las unidades de cuidados intensivos. Es usada por una amplia variedad de especialidades médico-quirúrgicas, por lo cual es relevante la estandarización del uso de anticoagulantes para disminuir los eventos adversos y brindar tratamiento oportuno en caso de requerirse la reversión de la anticoagulación. Teniendo en cuenta lo anterior, el objetivo de este estándar clínico basado en la evidencia es generar recomendaciones basadas en la mejor evidencia disponible relacionadas con el uso de anticoagulantes y la atención de complicaciones en pacientes adultos, para disminuir la variabilidad en la atención de estos pacientes en el Hospital Universitario Nacional de Colombia.
ALCANCE
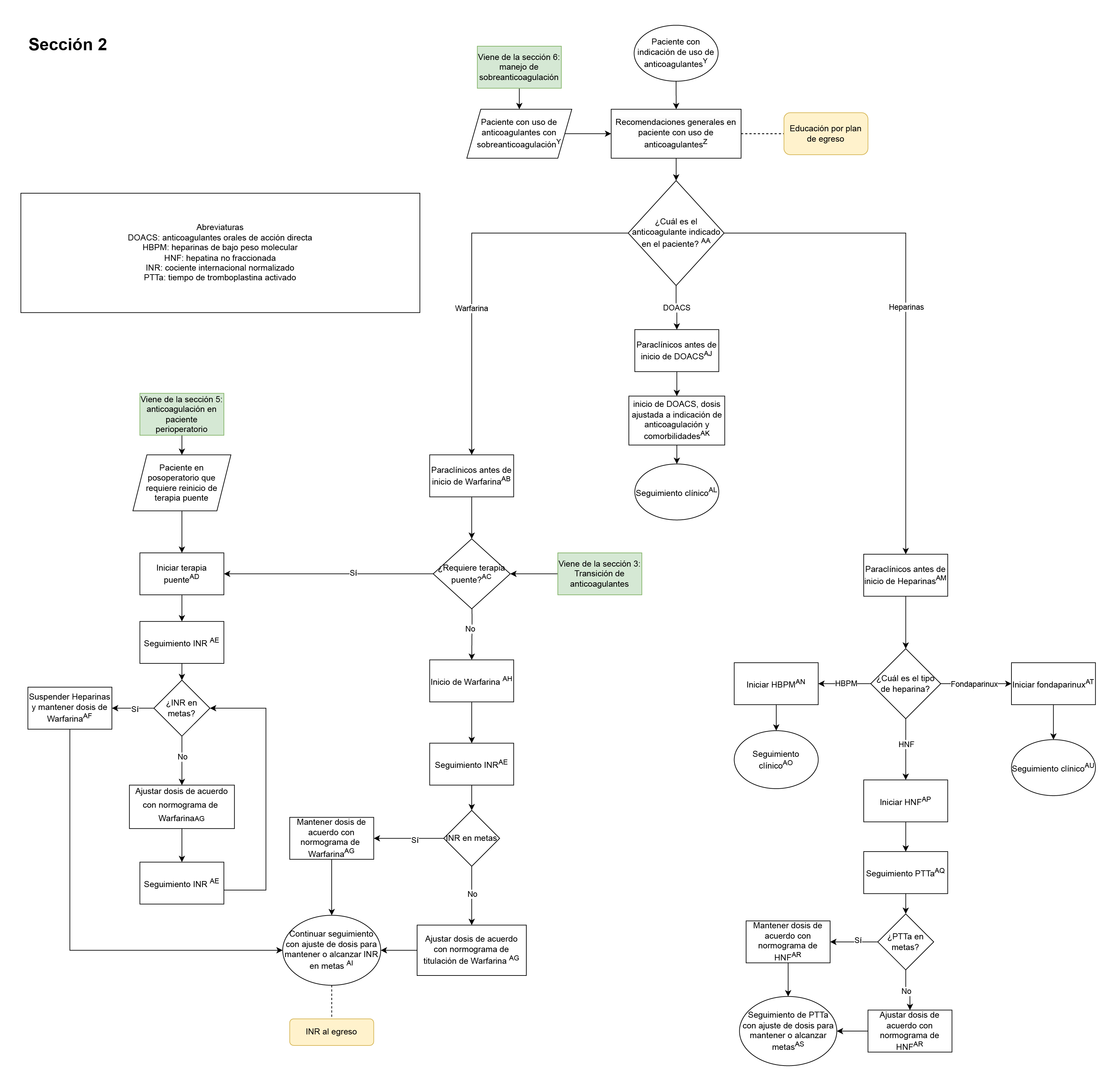
Este ECBE busca elaborar un algoritmo clínico y proporcionar recomendaciones basadas en la mejor evidencia disponible sobre el uso de anticoagulantes, ya sea cómo profilaxis antitrombótica o como anticoagulación plena. Asimismo, se incluirán recomendaciones sobre el manejo de la sobreanticoagulación, manejo perioperatorio de anticoagulantes y trombocitopenia inducida por heparinas.
El grupo de pacientes que se beneficiará de lo anteriormente mencionado serán aquellos atendidos en el HUN en las áreas de consulta externa, hospitalización y unidad de cuidado crítico. Las recomendaciones emitidas en este ECBE están dirigidas a ser utilizadas por los profesionales del área de la salud implicados en la atención de estos pacientes, como lo son cardiólogos, cirujanos, farmaceutas, fisioterapeutas, geriatras, hematólogos, instrumentadores quirúrgicos, intensivistas, internistas, médicos generales, nefrólogos, ortopedistas, patólogos, trabajo social.
El ECBE también puede ser usado por docentes y estudiantes de ciencias de la salud (pregrado y posgrado) de la Universidad Nacional de Colombia, que se encuentren realizando sus prácticas clínicas en el HUN; así mismo, podrá ser utilizado por personal administrativo para la toma de decisiones institucionales relacionadas. Las recomendaciones no están dirigidas a población menor a 18 años ni a mujeres en estado de gestación.
LIDERES CLÍNICOS
José Guillermo Ruíz Rodríguez.
Médico Cirujano, Universidad Nacional de Colombia. Especialista en Medicina Interna, Universidad Nacional de Colombia. Especialista en medicina crítica y cuidado intensivo, Fundación Universitaria Ciencias de la Salud, FUCS. Profesor asistente Departamento de Medicina Interna, facultad de medicina Universidad Nacional y Director científico Hospital Universitario Nacional de Colombia.
Diagrama de flujo para el Estándar clínico basado en la evidencia: Diagnóstico y tratamiento del paciente adulto con insuficiencia cardiaca aguda en el HUN

Autores
Lia Rosa Mulett Torres. Médica, Universidad de Cartagena. Especialista en Medicina Interna, Universidad Nacional de Colombia. Estudiante de Especialización en Epidemiología Clínica, Universidad del Rosario - CES. Médico Internista hospitalización, Hospital Universitario Nacional de Colombia; Docente ocasional Departamento de Medicina Interna, Universidad Nacional de Colombia.
José Guillermo Ruíz Rodríguez. Médico Cirujano, Universidad Nacional de Colombia. Especialista en Medicina Interna, Universidad Nacional de Colombia. Especialista en medicina crítica y cuidado intensivo, Fundación Universitaria Ciencias de la Salud, FUCS. Profesor asistente Departamento de Medicina Interna, facultad de medicina Universidad Nacional y Director científico Hospital Universitario Nacional de Colombia.
Jorge Carmelo Martínez Gil. Médico, Universidad de Sucre. Residente de Medicina Interna, Universidad Nacional de Colombia.
Mauricio Eduardo Acosta Franco. Médico cirujano, especialista en geriatría. Se desempeña como geriatra en el Hospital Cardiovascular de Cundinamarca y en el proceso de Atención en Hospitalización del Hospital Universitario Nacional de Colombia
Wilmer Aponte Barrios. Médico cirujano, especialista en radiología e imágenes diagnósticas, especialista en radiología pediátrica y especialista en administración en salud pública. Se desempeña como profesor asociado y director del Departamento de Imágenes Diagnósticas de la Facultad de Medicina de la Universidad Nacional de Colombia, radiólogo y director del Proceso de Atención en Radiología e Imágenes Diagnósticas del Hospital Universitario Nacional de Colombia y radiólogo pediatra del Hospital de la Misericordia.
Javier Enrique Cely Delgado. Médico internista, especialista en medicina interna y nefrología. Se desempeña como director médico de la unidad de nefrología en el Proceso de Atención en Hospitalización del Hospital Universitario Nacional de Colombia y Renal Care Service.
Santiago Coral Jurado. Médico, residente de tercer año de la especialidad en Cirugía Plástica y Reconstructiva de la Universidad Nacional de Colombia.
Wilmer Corzo Rodríguez. Médico cirujano, especialista en medicina interna. Se desempeña como médico especialista en el Proceso de Atención en Cuidado Crítico.
Jorge Augusto Díaz Rojas. Farmacéutico, especialista en farmacia clínica, magíster en farmacología y ciencias económicas, Phd en ciencias farmaceúticas. Se desempeña como profesor titular de la Facultad de Ciencias del Departamento de Farmacia de la Universidad Nacional de Colombia.
Julián Eduardo Gómez.
Andrea Lizeth Ibáñez Triana. Química farmacéutica. Se desempeña como química farmacéutica asistencial del Proceso de Atención en Servicio Farmacéutico del Hospital Universitario Nacional de Colombia.
Johan Manuel Infante González.Fisioterapeuta, especialista en cuidado crítico y magíster en epidemiología. Se desempeña como fisioterapeuta del Hospital Universitario Nacional de Colombia.
Mónica Viviana Martínez Baquero. Profesional en instrumentación quirúrgica, especialista en gerencia y auditoria en salud. Se desempeña como auditora en el Proceso de Gestión Comercial y Mercadeo del Hospital Universitario Nacional de Colombia.
Sugeich Meléndez Rhenals. Médica general, especialista en Medicina Interna, especialista en Bioética y magíster en Bioética. Se desempeña como profesora asistente del Departamento de Medicina Interna de la Facultad de Medicina de la Universidad Nacional de Colombia, Coordinadora Académica Programa de Pregrado de Medicina y Médica Internista Hospital Universitario Nacional de Colombia.
Ana Cristina Mogollón Mariño. Médica, especialista en ginecología y obstetricia especialista en sala de partos, hospitalización de ginecología y en la Unidad de Alta Dependencia Obstétrica del Hospital de Suba, como omo especialista en sala de partos, hospitalización de ginecología y coordinadora de la rotación de internos y residentes por el servicio de Ginecología y Obstetricia y como Docente del Departamento de Obstetricia y Ginecología de la Facultad de Medicina de la Universidad Nacional de Colombia
Alberto Muñoz Hoyos.
Luis Guillermo Peláez Arroyave. Médico cirujano, estudiante de primer año de la especialidad en urología de la Universidad Nacional de Colombia.
Eduardo Enrique Pérez Barajas. Médico, estudiante de la maestría en VIH. Se desempeña como médico hospitalario en el Proceso de Atención en Hospitalización del Hospital Universitario Nacional de Colombia.
Ángel Yobany Sánchez Merchán. Médico cirujano, especialista en patología anatómica y clínica, y magíster en gestión de organizaciones. Se desempeña como médico patólogo en el Hospital Universitario Nacional de Colombia y como profesor asociado al Departamento de Patología de la Facultad de Medicina en la Universidad Nacional de Colombia.
Julián Andrés Tellez Villa.
Jessica Siulany Varón Chaparro. Trabajadora social. Se desempeña como trabajadora social en el Proceso de Experiencia al Usuario en el Hospital Universitario Nacional de Colombia.
Andrés Felipe Patiño Benavidez. Médico cirujano, Magíster en Epidemiología Clínica. Se desempeña como metodólogo de investigación en la Dirección de Investigación e Innovación del Hospital Universitario Nacional de Colombia.
Giancarlo Buitrago. Médico cirujano, magíster en Economía y en Epidemiología Clínica, y doctor en Economía. Es profesor asociado y Vicedecano de Investigación y Extensión de la Facultad de Medicina de la Universidad Nacional de Colombia, y director de Investigación e Innovación del Hospital Universitario Nacional de Colombia.
Comité de Estándares Clínicos. Universidad Nacional de Colombia, Hospital Universitario Nacional de Colombia.
Contribuciones de los autores
Coordinación clínica: Lía Rosa Mulett Torres, José Guillermo Ruíz Rodríguez y Jorge Carmelo Martínez Gil.
Coordinación metodológica: Giancarlo Buitrago Gutiérrez y Andrés Felipe Patiño Benavidez.
Definición de alcance y objetivos: Lía Rosa Mulett Torres, José Guillermo Ruíz Rodríguez, Jorge Carmelo Martínez Gil y Andrés Felipe Patiño Benavidez.
Revisión sistemática de guías de práctica clínica: Lía Rosa Mulett Torres, José Guillermo Ruíz Rodríguez, Jorge Carmelo Martínez Gil y Andrés Felipe Patiño Benavidez.
Algoritmo clínico preliminar: Lía Rosa Mulett Torres, José Guillermo Ruíz Rodríguez, Jorge Carmelo Martínez Gil y Andrés Felipe Patiño Benavidez.
Acuerdo interdisciplinario: Lia Rosa Mulett Torres, José Guillermo Ruíz Rodríguez, Jorge Carmelo Martínez Gil, Eduardo Acosta Franco, Wilmer Aponte Barrios, Daniela Buitrago Turriago, Javier Enrique Cely Delgado, Santiago Coral Jurado, Wilmer Corzo Rodríguez, Jorge Augusto Díaz Rojas, Julián Eduardo Gómez, Andrea Lizeth Ibáñez Triana, Johan Manuel Infante González,Mónica Viviana Martínez Baquero, Sugeich Meléndez Rhenals, Ana Cristina Mogollón Mariño, Alberto Muñoz Hoyos, Luis Guillermo Peláez Arroyave, Eduardo Enrique Pérez Barajas, Ángel Yobany Sánchez Merchán, Julián Andrés Tellez Villa, Jessica Siulany Varón Chaparro y Andrés Felipe Patiño Benavidez.
Algoritmo clínico final: Lía Rosa Mulett Torres, José Guillermo Ruíz Rodríguez, Jorge Carmelo Martínez Gil y Andrés Felipe Patiño Benavidez.
Revisión y edición: Lía Rosa Mulett Torres, José Guillermo Ruíz Rodríguez, Jorge Carmelo Martínez Gil, Paula González-Caicedo y Andrés Felipe Patiño Benavidez.
Seguimiento del proceso: Comité de Estándares Clínicos.
Siglas
ACV: Accidente cerebrovascular
AGREE: Appraisal of Guidelines for Research & Evaluation
AIT: Accidente isquémico transitorio
BUN: Nitrógeno ureico
CABG: Injerto de derivación de arterias coronarias
CHA2DS2-VASc: Insuficiencia cardiaca congestiva, hipertensión, edad ≥ 75 años, diabetes mellitus, ictus o accidente isquémico transitorio previos, antecedentes de enfermedad vascular, edad ≥ 65 años, sexo femenino
CHADS2: Insuficiencia cardiaca congestiva, hipertensión, edad ≥75 años, diabetes mellitus, accidente cerebrovascular o accidente isquémico transitorio previos.
CUPS: Clasificación única de procedimientos en salud
dL: Decilitro
DOACS: Anticoagulantes orales de acción directa
ECBE: Estándar clínico basado en la evidencia
EEUU: Estados Unidos
EP: Embolia pulmonar
EPOC: Enfermedad pulmonar obstructiva crónica
FA: Fibrilación auricular
g: Gramo
GPC: Guías de práctica clínica
HBPM: Heparina de bajo peso molecular
HNF: Heparina no fraccionada
HSGS: Health Service Grading System
HUN: Hospital Universitario Nacional
IAM: Infarto agudo del miocardio
IMC: Índice de masa corporal
INR: Cociente internacional normalizado
ISTH: International Society on Thrombosis and Haemostasis
IV: Intravenoso
Kg: Kilogramos
m2: Metro cuadrado
mg: Miligramos
min: Minuto
mL: Mililitros
mmHg: Milímetros de mercurio
NE: Nivel de evidencia
ng: Nanogramos
PAM: Presión arterial media
PAS: Presión arterial sistólica
PCC: 4F Concentrado de complejo protrombínico de 4 factores
PF4: Factor de plaquetas 4
PFC: Plasma fresco congelado
PRISMA: Preferred Reporting Items for Systematic reviews and Meta-Analyses
PT: Tiempo de protrombina
PTTa: Tiempo de tromboplastina activado
SC: Subcutáneo
SIGN: Scotish Intercollegiate Guidelines Network
TEA: Tromboembolismo arterial
TEV: Tromboembolismo venoso
TFGe: Tasa de filtración glomerular estimada
TIH: Trombocitopenia inducida por heparinas
TTPa: Tiempo de tromboplastina activado
TVP: Trombosis venosa profunda
UCI: Unidad de Cuidados Intensivos
UI: Unidades internacionales
Objetivos
Objetivo general
Mediante el desarrollo de un ECBE (estándar clínico basado en la evidencia) generar algoritmos de práctica clínica sobre el uso de anticoagulantes, ya sea profilaxis antitrombótica o anticoagulación plena con el fin de promover el correcto uso de estos en los pacientes atendidos en HUN.
Objetivos específicos
• Identificar recomendaciones basadas en la evidencia para el uso de anticoagulantes como tromboprofilaxis o anticoagulación plena en los pacientes atendidos en HUN.
• Identificar las indicaciones para el uso de tromboprofilaxis farmacológica y/o mecánica en los pacientes intrahospitalarios y ambulatorios atendidos en HUN.
• Identificar recomendaciones basadas en la evidencia para el manejo de los anticoagulantes en el periodo perioperatorio en los pacientes atendidos en HUN.
• Identificar recomendaciones basadas en la evidencia para el manejo de la sobreanticoagulación en los pacientes atendidos en HUN.
• Identificar recomendaciones basadas en la evidencia para el manejo de la trombocitopenia inducida por heparinas en los pacientes atendidos en HUN.
• Generar un consenso entre las diferentes áreas/servicios asistenciales implicados con el uso de anticoagulantes en los pacientes atendidos en HUN.
• Elaborar un algoritmo clínico para el uso de anticoagulantes en los pacientes atendidos en HUN.
• Elaborar un algoritmo clínico para el tamizaje y diagnóstico de trombocitopenia inducida por heparinas en los pacientes atendidos en HUN.
• Elaborar un algoritmo clínico para la tromboprofilaxis en los pacientes atendidos en HUN.
• Elaborar un algoritmo clínico para el manejo perioperatorio de los anticoagulantes en los pacientes atendidos en HUN.
• Elaborar un algoritmo clínico para el manejo de la sobreanticoagulación en los pacientes atendidos en HUN.
• Identificar puntos de control para la implementación y evaluación del ECBE.
• Presentar los lineamientos para la difusión e implementación del ECBE.
Puntos de control
Los puntos de control para el ECBE se definieron teniendo en cuenta momentos claves en el proceso integral de atención del paciente con uso de anticoagulantes atendido en el HUN. Estos puntos de control fueron elegidos de forma conjunta por los miembros del equipo desarrollador y se presentan a continuación:
- Cálculo de escalas de riesgo de TEV a todo paciente que ingresa a hospitalización; Padua, Improve VTE o Caprini según corresponda: la importancia de este punto de control está dada porque permite identificar los pacientes candidatos a tromboprofilaxis y así disminuir el riesgo de aparición de TEV.
- Suspensión preoperatoria de tromboprofilaxis farmacológica: este punto de control se considera importante dado que la suspensión preoperatoria de heparinas con el intervalo de tiempo adecuado según cada fármaco nos disminuye el riesgo de sangrado asociado a la cirugía y además evita retrasos/cancelaciones de la intervención quirúrgica.
- En todo paciente con indicación de anticoagulantes, solicitar valoración por plan de egreso previo al alta para educación sobre el uso de anticoagulantes: este punto es considerado uno de los más relevantes dado que complementará la información brindada por el personal médico y ayudará en la administración segura de anticoagulantes.
- Indicación de INR ambulatorio al egreso del paciente hospitalizado con uso de Warfarina: este punto se considera significativo dado que permite continuar la monitorización de la actividad de la Warfarina y así realizar ajustes a la dosificación con el fin de evitar la sobreanticoagulación.
Referencias
- Ilott I, Rick J, Patterson M, Turgoose C, Lacey A. What is protocol-based care? A concept analysis. J Nurs Manag. octubre de 2006;14(7):544-52.
- Gulwani S. Programming by examples: applications, algorithms, and ambiguity resolution. En 2017. p. 2-2.
- Harter K, Levine M, Henderson SO. Anticoagulation drug therapy: a review. West J Emerg Med. enero de 2015;16(1):11-7.
- Kakkos SK, Gohel M, Baekgaard N, Bauersachs R, Bellmunt-Montoya S, Black SA, et al. Editor’s Choice - European Society for Vascular Surgery (ESVS) 2021 Clinical Practice Guidelines on the Management of Venous Thrombosis. Eur J Vasc Endovasc Surg. enero de 2021;61(1):9-82.
- Wijaya I, Andhika R, Huang I. The Use of Therapeutic-Dose Anticoagulation and Its Effect on Mortality in Patients With COVID-19: A Systematic Review. Clin Appl Thromb Hemost. 2020;26:1076029620960797.
- Douketis JD, Spyropoulos AC. Perioperative Management of Anticoagulant and Antiplatelet Therapy. NEJM Evid. junio de 2023;2(6):EVIDra2200322.
- Santagostino E, Lentz SR, Misgav M, Brand B, Chowdary P, Savic A, et al. Safety and efficacy of turoctocog alfa (NovoEight®) during surgery in patients with haemophilia A: results from the multinational guardianTM clinical trials. Haemophilia. enero de 2015;21(1):34-40.
- Douketis JD, Spyropoulos AC, Murad MH, Arcelus JI, Dager WE, Dunn AS, et al. Perioperative Management of Antithrombotic Therapy: An American College of Chest Physicians Clinical Practice Guideline. Chest. noviembre de 2022;162(5):e207-43.
- Jun GT, Ward J, Morris Z, Clarkson J. Health care process modelling: which method when? Int J Qual Health Care. junio de 2009;21(3):214-24.
- Page MJ, McKenzie JE, Bossuyt PM, Boutron I, Hoffmann TC, Mulrow CD, et al. The PRISMA 2020 statement: an updated guideline for reporting systematic reviews. BMJ. 29 de marzo de 2021;372:n71.
- Konstantinides SV, Meyer G, Becattini C, Bueno H, Geersing GJ, Harjola VP, et al. 2019 ESC Guidelines for the diagnosis and management of acute pulmonary embolism developed in collaboration with the European Respiratory Society (ERS). Eur Heart J. 21 de enero de 2020;41(4):543-603.
- Kirchhof P, Benussi S, Kotecha D, Ahlsson A, Atar D, Casadei B, et al. 2016 ESC Guidelines for the management of atrial fibrillation developed in collaboration with EACTS. Eur J Cardiothorac Surg. noviembre de 2016;50(5):e1-88.
- Alquwaizani M, Buckley L, Adams C, Fanikos J. Anticoagulants: A Review of the Pharmacology, Dosing, and Complications. Curr Emerg Hosp Med Rep. 2013;1(2):83-97.
- Tomaselli GF, Mahaffey KW, Cuker A, Dobesh PP, Doherty JU, Eikelboom JW, et al. 2020 ACC Expert Consensus Decision Pathway on Management of Bleeding in Patients on Oral Anticoagulants: A Report of the American College of Cardiology Solution Set Oversight Committee. J Am Coll Cardiol. 4 de agosto de 2020;76(5):594-622.
- Barrera LM, Perel P, Ker K, Cirocchi R, Farinella E, Morales Uribe CH. Thromboprophylaxis for trauma patients. Cochrane Database Syst Rev. 28 de marzo de 2013;(3):CD008303.
- Abraham NS, Barkun AN, Sauer BG, Douketis J, Laine L, Noseworthy PA, et al. American College of Gastroenterology-Canadian Association of Gastroenterology Clinical Practice Guideline: Management of Anticoagulants and Antiplatelets During Acute Gastrointestinal Bleeding and the Periendoscopic Period. Am J Gastroenterol. 1 de abril de 2022;117(4):542-58.
- Andrade JG, Aguilar M, Atzema C, Bell A, Cairns JA, Cheung CC, et al. The 2020 Canadian Cardiovascular Society/Canadian Heart Rhythm Society Comprehensive Guidelines for the Management of Atrial Fibrillation. Can J Cardiol. diciembre de 2020;36(12):1847-948.
- 18. Vázquez FJ, Lifschitz E, Watman R, Vilaseca AB, Rodríguez VE, Cruciani AJ, et al. [Venous thromboembolic prophylaxis. Guidelines for adults in Argentina]. Medicina (B Aires). 2013;73 Suppl 2:1-26.
- Vazquez FJ, Korin J, Baldessari EM, Capparelli FJ, Gutierrez P, Pale C, et al. [Updated recommendations for venous thromboembolic prophylaxis in Argentina]. Medicina (B Aires). 2020;80(1):69-80.
- Mani H, Lindhoff-Last E. New oral anticoagulants in patients with nonvalvular atrial fibrillation: a review of pharmacokinetics, safety, efficacy, quality of life, and cost effectiveness. Drug Des Devel Ther. 17 de junio de 2014;8:789-98.
- Dreijer AR, Diepstraten J, Brouwer R, Croles FN, Kragten E, Leebeek FWG, et al. Risk of bleeding in hospitalized patients on anticoagulant therapy: Prevalence and potential risk factors. Eur J Intern Med. abril de 2019;62:17-23.
- Dhakal P, Rayamajhi S, Verma V, Gundabolu K, Bhatt VR. Reversal of Anticoagulation and Management of Bleeding in Patients on Anticoagulants. Clin Appl Thromb Hemost. julio de 2017;23(5):410-5.
- Tiryaki F, Nutescu EA, Hennenfent JA, Karageanes AM, Koesterer LJ, Lambert BL, et al. Anticoagulation therapy for hospitalized patients: patterns of use, compliance with national guidelines, and performance on quality measures. Am J Health Syst Pharm. 1 de julio de 2011;68(13):1239-44.
- Brouwers MC, Kerkvliet K, Spithoff K, AGREE Next Steps Consortium. The AGREE Reporting Checklist: a tool to improve reporting of clinical practice guidelines. BMJ. 8 de marzo de 2016;352:i1152.
- Schünemann HJ, Cushman M, Burnett AE, Kahn SR, Beyer-Westendorf J, Spencer FA, et al. American Society of Hematology 2018 guidelines for management of venous thromboembolism: prophylaxis for hospitalized and nonhospitalized medical patients. Blood Adv. 27 de noviembre de 2018;2(22):3198-225.
- Lyman GH, Carrier M, Ay C, Di Nisio M, Hicks LK, Khorana AA, et al. American Society of Hematology 2021 guidelines for management of venous thromboembolism: prevention and treatment in patients with cancer. Blood Adv. 23 de febrero de 2021;5(4):927-74.
- January CT, Wann LS, Calkins H, Chen LY, Cigarroa JE, Cleveland JC, et al. 2019 AHA/ACC/HRS Focused Update of the 2014 AHA/ACC/HRS Guideline for the Management of Patients With Atrial Fibrillation: A Report of the American College of Cardiology/American Heart Association Task Force on Clinical Practice Guidelines and the Heart Rhythm Society in Collaboration With the Society of Thoracic Surgeons. Circulation. 9 de julio de 2019;140(2):e125-51.
- Decousus H, Tapson VF, Bergmann JF, Chong BH, Froehlich JB, Kakkar AK, et al. Factors at admission associated with bleeding risk in medical patients: findings from the IMPROVE investigators. Chest. enero de 2011;139(1):69-79.
- Thachil J, Carrier M, Lisman T. Anticoagulation in thrombocytopenic patients - Time to rethink? J Thromb Haemost. septiembre de 2022;20(9):1951-6.
- Bartlett MA, Mauck KF, Stephenson CR, Ganesh R, Daniels PR. Perioperative Venous Thromboembolism Prophylaxis. Mayo Clin Proc. diciembre de 2020;95(12):2775-98.
- Kidney Disease: Improving Global Outcomes (KDIGO) CKD Work Group. KDIGO 2024 Clinical Practice Guideline for the Evaluation and Management of Chronic Kidney Disease. Kidney Int. abril de 2024;105(4S):S117-314.
- Farge D, Frere C, Connors JM, Khorana AA, Kakkar A, Ay C, et al. 2022 international clinical practice guidelines for the treatment and prophylaxis of venous thromboembolism in patients with cancer, including patients with COVID-19. Lancet Oncol. julio de 2022;23(7):e334-47.
- Rhodes A, Evans LE, Alhazzani W, Levy MM, Antonelli M, Ferrer R, et al. Surviving Sepsis Campaign: International Guidelines for Management of Sepsis and Septic Shock: 2016. Intensive Care Med. marzo de 2017;43(3):304-77.
- Falanga A, Ay C, Di Nisio M, Gerotziafas G, Jara-Palomares L, Langer F, et al. Venous thromboembolism in cancer patients: ESMO Clinical Practice Guideline. Ann Oncol. mayo de 2023;34(5):452-67.
- Sebaaly J, Covert K. Enoxaparin Dosing at Extremes of Weight: Literature Review and Dosing Recommendations. Ann Pharmacother. septiembre de 2018;52(9):898-909.
- Abildgaard A, Madsen SA, Hvas AM. Dosage of Anticoagulants in Obesity: Recommendations Based on a Systematic Review. Semin Thromb Hemost. noviembre de 2020;46(8):932-69.
- Khorana AA, Kuderer NM, Culakova E, Lyman GH, Francis CW. Development and validation of a predictive model for chemotherapy-associated thrombosis. Blood. 15 de mayo de 2008;111(10):4902-7.
- Dutia M, White RH, Wun T. Risk assessment models for cancer-associated venous thromboembolism. Cancer. 15 de julio de 2012;118(14):3468-76.
- Candeloro M, Guman NAM, Kraaijpoel N, Di Nisio M. Risk Assessment Models for Thrombosis and Anticoagulant-Related Bleeding in Ambulatory Cancer Patients. Semin Thromb Hemost. noviembre de 2021;47(8):972-81.
- Tideman PA, Tirimacco R, St John A, Roberts GW. How to manage warfarin therapy. Aust Prescr. abril de 2015;38(2):44-8.
- Shendre A, Beasley TM, Brown TM, Hill CE, Arnett DK, Limdi NA. Influence of Regular Physical Activity on Warfarin Dose and Risk of Hemorrhagic Complications. Pharmacotherapy. junio de 2014;34(6):545-54.
- Frey PM, Méan M, Limacher A, Jaeger K, Beer HJ, Frauchiger B, et al. Physical activity and risk of bleeding in elderly patients taking anticoagulants. J Thromb Haemost. febrero de 2015;13(2):197-205.
- Joglar JA, Chung MK, Armbruster AL, Benjamin EJ, Chyou JY, Cronin EM, et al. 2023 ACC/AHA/ACCP/HRS Guideline for the Diagnosis and Management of Atrial Fibrillation: A Report of the American College of Cardiology/American Heart Association Joint Committee on Clinical Practice Guidelines. Circulation. 2 de enero de 2024;149(1):e1-156.
- Burnett AE, Mahan CE, Vazquez SR, Oertel LB, Garcia DA, Ansell J. Guidance for the practical management of the direct oral anticoagulants (DOACs) in VTE treatment. J Thromb Thrombolysis. enero de 2016;41(1):206-32.
- Smythe MA, Priziola J, Dobesh PP, Wirth D, Cuker A, Wittkowsky AK. Guidance for the practical management of the heparin anticoagulants in the treatment of venous thromboembolism. J Thromb Thrombolysis. enero de 2016;41(1):165-86.
- Witt DM, Clark NP, Kaatz S, Schnurr T, Ansell JE. Guidance for the practical management of warfarin therapy in the treatment of venous thromboembolism. J Thromb Thrombolysis. enero de 2016;41(1):187-205.
- Bitar ZI, Maadarani OS, Mohsen MJ, Alkazemi NU. Bariatric Surgery can Lower the Efficacy of DOACs. Eur J Case Rep Intern Med. 29 de septiembre de 2020;7(12):001954.
- Tseng E, Crowther MA, Hillis CM. Bridging anticoagulation for interruption of warfarin in a patient with atrial fibrillation. CMAJ. 15 de marzo de 2016;188(5):361-2.
- Wein T, Lindsay MP, Côté R, Foley N, Berlingieri J, Bhogal S, et al. Canadian stroke best practice recommendations: Secondary prevention of stroke, sixth edition practice guidelines, update 2017. Int J Stroke. junio de 2018;13(4):420-43.
- Sikes L, Charles K, Antigua A, Patel R, Imboywa S, Cherian P. Anti-Factor Xa Level Monitoring for Enoxaparin Prophylaxis and Treatment in High-Risk Patient Groups. HCA Healthc J Med. 4(2):105-9.
- Wei MY, Ward SM. The Anti-Factor Xa Range For Low Molecular Weight Heparin Thromboprophylaxis. Hematol Rep. 23 de noviembre de 2015;7(4):5844.
- Williams-Norwood T, Caswell M, Milner B, Vescera JC, Prymicz K, Ciszak AG, et al. Design and Implementation of an Anti-Factor Xa Heparin Monitoring Protocol. AACN Adv Crit Care. 15 de junio de 2020;31(2):129-37.
- Testa S, Paoletti O, Giorgi-Pierfranceschi M, Pan A. Switch from oral anticoagulants to parenteral heparin in SARS-CoV-2 hospitalized patients. Intern Emerg Med. 2020;15(5):751-3.
- Lo GK, Juhl D, Warkentin TE, Sigouin CS, Eichler P, Greinacher A. Evaluation of pretest clinical score (4 T’s) for the diagnosis of heparin-induced thrombocytopenia in two clinical settings. J Thromb Haemost. abril de 2006;4(4):759-65.
- Cuker A, Arepally GM, Chong BH, Cines DB, Greinacher A, Gruel Y, et al. American Society of Hematology 2018 guidelines for management of venous thromboembolism: heparin-induced thrombocytopenia. Blood Adv. 27 de noviembre de 2018;2(22):3360-92.
- Witt DM, Nieuwlaat R, Clark NP, Ansell J, Holbrook A, Skov J, et al. American Society of Hematology 2018 guidelines for management of venous thromboembolism: optimal management of anticoagulation therapy. Blood Adv. 27 de noviembre de 2018;2(22):3257-91.
- Hylek EM, Chang YC, Skates SJ, Hughes RA, Singer DE. Prospective study of the outcomes of ambulatory patients with excessive warfarin anticoagulation. Arch Intern Med. 12 de junio de 2000;160(11):1612-7.






