ECBE
Diagnóstico y tratamiento del paciente adulto con hemorragia de vías digestivas en el HUN
La hemorragia de vías digestivas (HVD) es una emergencia médica común que requiere ingreso hospitalario y se asocia con alta morbilidad y mortalidad. La toma de decisiones adecuada es esencial para realizar un diagnóstico rápido, una evaluación de riesgos precisa y una reanimación adecuada de pacientes con hemorragia gastrointestinal.
La HVD alta (HVDA) aguda es cualquier hemorragia procedente de una lesión proximal al ligamento de Treitz. La lesión puede ubicarse en el esófago, el estómago, el duodeno, el páncreas y el conducto biliar, por otro lado, la HVD baja (HVDB) se define como un sangrado que se origina distal al ligamento de Treitz.
Las características clínicas pueden ayudar a distinguir entre la HVDA y HVDB, la cual guía inicialmente el diagnóstico y el tratamiento. Pacientes con pérdidas gastrointestinales crónicas, pueden presentar anemia, fatiga y palidez. Por el contrario, pacientes con hemorragia digestiva aguda pueden presentar más comúnmente melenas, hematemesis o hematoquecia y puede incluir signos de inestabilidad hemodinámica.
En Estados Unidos, la HVD provocó un total de 1,5 millones de visitas al consultorio y a urgencias en 2016, esta condición fue el diagnóstico hospitalario gastrointestinal más común en 2018, la principal causa gastrointestinal de reingresos a los 30 días en 2018 (84.533 reingresos, con un cargo medio por readmisión de $36.546 dólares), y la tercera causa de muerte de origen gastrointestinal más frecuente en 2019, resultando en más de medio millón de hospitalizaciones anualmente en los Estados Unidos. La incidencia anual de hemorragia gastrointestinal aguda es de 84 a 100 por 100.000 habitantes, con una mortalidad del 3 al 10%. El 70% de las hemorragias de vías digestivas altas son no variceales y la incidencia anual de las hemorragias de este origen es de 19,4 a 57,0 por 100.000 habitantes .
En todo el mundo, la úlcera péptica es una de las causas más comunes de HVD no varicosa; el 67,8% se debe a la presencia de úlcera gástrica y el 19,3% a la presencia de úlcera duodenal. Otras causas corresponden al desgarro de Mallory-Weiss (5,19%) y angiodisplasia, en raras ocasiones se documentan úlceras esofágicas, malformaciones vasculares como angiodisplasia o malformación arteriovenosa, lesión de Dieulafoy y ectasia vascular del antro gástrico como causa del sangrado.
En un estudio de Morales y colaboradores, en dos centros hospitalarios de Colombia, se encontró que la causa más frecuente de HVD no varicosa correspondió a las úlceras pépticas, siendo más frecuente las de localización gástrica, seguido de las duodenales; lo que contrasta con los países desarrollados donde la principal causa corresponde a la úlcera duodenal.
La prevención de la HVD comienza controlando factores de riesgo exposicionales, principalmente medicamentos como AINES y esteroides. Además, la erradicación de H. pylori, dada su alta asociación con úlceras e incluso con la presencia de neoplasia gástrica, es crucial.
En cuanto al tratamiento, la medida inicial se centra en la estabilidad hemodinámica del paciente, asegurando el mantenimiento de la volemia con cristaloides y brindando soporte transfusional si es necesario, siguiendo una estrategia restrictiva (transfusión solo si la hemoglobina es < 7-8g/dL, dependiendo de las patologías de base). Simultáneamente al mantenimiento de la volemia y la estabilidad hemodinámica, se inicia el uso de inhibidores de la bomba de protones (IBP), seguido de la realización de endoscopia de vías digestivas para el tratamiento definitivo de la HVD según su etiología .
En pacientes con HVD e inestabilidad hemodinámica, se debe iniciar la reanimación hídrica con cristaloides, teniendo en cuenta la rápida progresión a choque hemorrágico, disfunción multiorgánica y muerte. Los objetivos de la reanimación con líquidos deben enfocarse en restaurar la perfusión de los órganos terminales y la oxigenación de los tejidos mientras se toman medidas para controlar el sangrado.
En pacientes con HVD y sin enfermedades cardiovasculares, se sugiere considerar transfusiones de sangre para aquellos con un nivel de hemoglobina inferior a 8 g/dL. Esta recomendación se basa en la evidencia de estudios que han comparado la transfusión liberal con la restrictiva y no han encontrado diferencias estadísticamente significativas en cuanto a la mortalidad. Asimismo, se sugiere realizar el tratamiento endoscópico dentro de las primeras 24 horas desde su solicitud en pacientes hemodinámicamente estables, ya que no hay diferencias significativas en términos de mortalidad o días de estancia hospitalaria cuando se realiza en un plazo más corto.
En este sentido, se reconoce que la atención de los pacientes con esta condición clínica involucra un conjunto de expertos involucrados en la atención de pacientes con HVD. Por lo anterior, se reconoce la necesidad de estandarizar el abordaje integral de estos pacientes, con el fin de mejorar sus desenlaces clínicos y optimizar el uso de los recursos. El Estándar clínico basado en la evidencia: diagnóstico y tratamiento del paciente adulto con HVD en el Hospital Universitario Nacional de Colombia es una iniciativa que busca estandarizar la atención en salud de los pacientes con esta condición, teniendo en cuenta la mejor evidencia, los recursos disponibles y la interdisciplinariedad, con el propósito de generar recomendaciones que permitan realizar un abordaje integral que mejore el diagnóstico, tratamiento, los desenlaces y optimice el uso de los recursos a nivel hospitalario de los pacientes que padecen esta condición.
NUESTRO
ALCANCE
Este ECBE busca elaborar un algoritmo clínico acerca del diagnóstico y tratamiento del paciente adulto con HVD atendidos en las áreas de hospitalización y unidad de cuidado crítico del HUN, con base en la mejor evidencia clínica disponible.
Las recomendaciones emitidas en este ECBE están dirigidas a los profesionales de salud que estén involucrados en la toma de decisiones y abordaje integral de los pacientes con HVD en hospitalización (sala general, cuidado crítico), incluyendo enfermeros, fisioterapeutas, fonoaudiólogos, médicos especialistas en medicina interna, geriatría, gastroenterología, anestesiología y cirugía general, médicos hospitalarios y médicos residentes de las especialidades previamente listadas. Adicionalmente podrá ser utilizado por docentes y estudiantes de ciencias de la salud de la Universidad Nacional de Colombia, que se encuentren realizando actividades académicas o prácticas clínicas en el HUN.
Las recomendaciones contenidas en este ECBE no se dirigen a los siguientes grupos poblacionales: población pediátrica (< 18 años) y mujeres en gestación.
Líderes Clínicos
Martín Alonso Gómez Zuleta
Médico cirujano, especialista en Medicina Interna, especialista Gastroenterología. Se desempeña como profesor asistente del Departamento de Medicina Interna de la Facultad de Medicina de la Universidad Nacional de Colombia y como coordinador de la Unidad de Gastroenterología del Hospital Universitario Nacional de Colombia.
Sugeich del Mar Meléndez Rhenals
Médica general, especialista en Medicina Interna, especialista en Bioética y magíster en Bioética. Se desempeña como profesora asistente del Departamento de Medicina Interna de la Facultad de Medicina de la Universidad Nacional de Colombia, Coordinadora Académica Programa de Pregrado de Medicina y Médica Internista Hospital Universitario Nacional de Colombia.
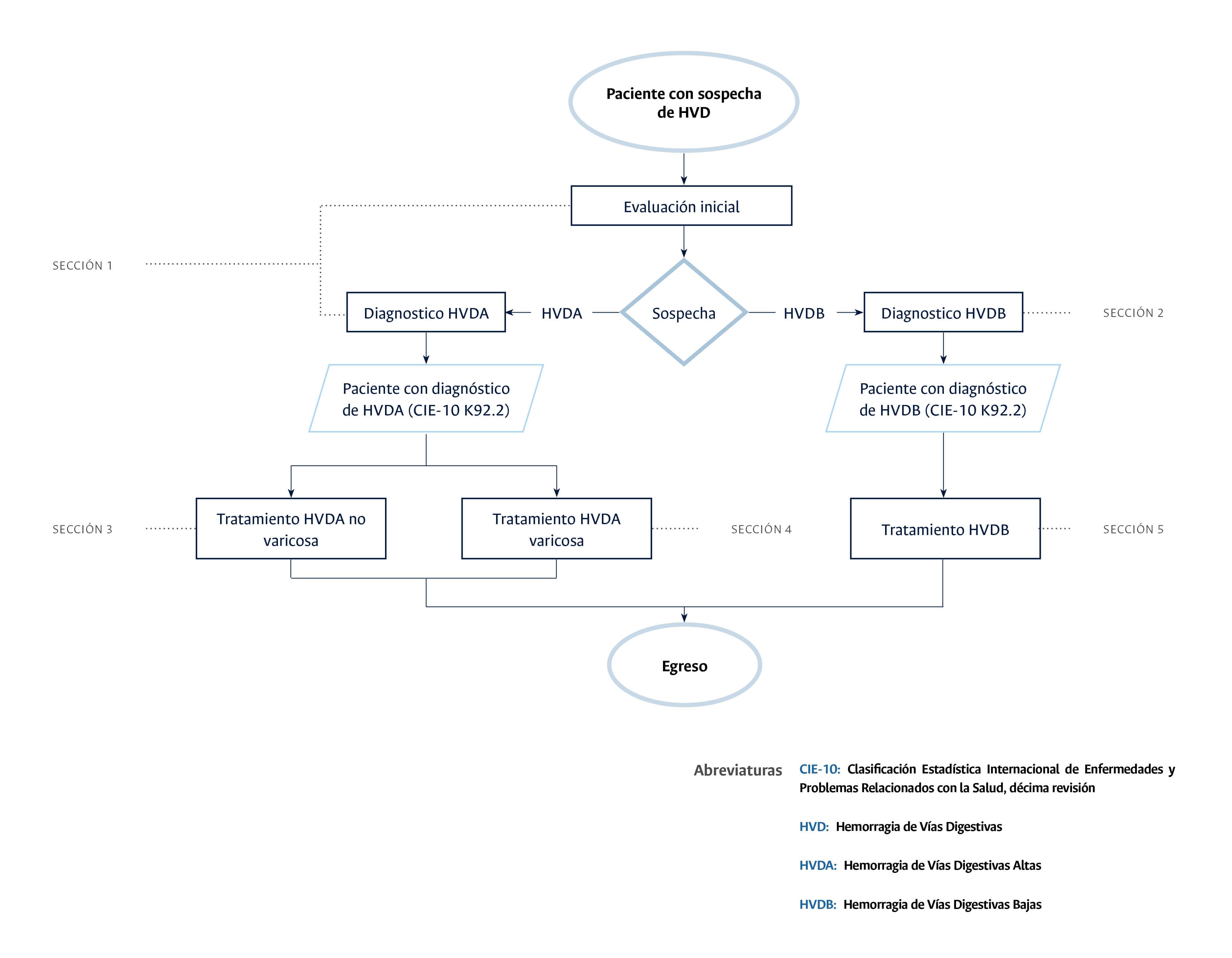
Diagrama de flujo para el Estándar clínico basado en la evidencia: Diagnóstico y tratamiento del paciente adulto con hemorragia de vías digestivas en el HUN

Autores
Martín Alonso Gómez Zuleta
Médico cirujano, especialista en Medicina Interna, especialista Gastroenterología. Se desempeña como profesor asistente del Departamento de Medicina Interna de la Facultad de Medicina de la Universidad Nacional de Colombia y como coordinador de la Unidad de Gastroenterología del Hospital Universitario Nacional de Colombia.
Sugeich del Mar Meléndez Rhenals
Médica general, especialista en Medicina Interna, especialista en Bioética y magíster en Bioética. Se desempeña como profesora asistente del Departamento de Medicina Interna de la Facultad de Medicina de la Universidad Nacional de Colombia, Coordinadora Académica Programa de Pregrado de Medicina y Médica Internista Hospital Universitario Nacional de Colombia.
Giuseppe Reyes Vásquez
Médico cirujano, estudiante de tercer año de la especialidad en Medicina Interna de la Universidad Nacional de Colombia.
Ruth Katherine Álvarez
Enfermera, especialista integral de Servicios de Salud. Se desempeña como líder del área de Atención Segura en el Proceso de Calidad y Gestión del Riesgo Clínico en Salud del Hospital Universitario Nacional de Colombia.
Wilmer Aponte Barrios
Médico cirujano, especialista en Radiología e Imágenes Diagnósticas, especialista en Radiología Pediátrica y especialista en Administración en Salud Pública. Se desempeña como profesor asociado y director del Departamento de Imágenes Diagnósticas de la Facultad de Medicina de la Universidad Nacional de Colombia, radiólogo y director del Proceso de Atención en Radiología e Imágenes Diagnósticas del Hospital Universitario Nacional de Colombia y radiólogo pediatra del Hospital de la Misericordia.
Luis Hernán Arenas Vera
Médico cirujano, se desempeña como médico hospitalario en el Proceso de Atención en Hospitalización del Hospital Universitario Nacional de Colombia.
Yina Daniela Benítez Patiño
Médica cirujana, especialista en medicina interna, especialista en cuidado crítico, se desempeña como médica internista intensivista en el Proceso de Atención en Cuidado Crítico del Hospital Universitario Nacional de Colombia.
Cindy Julieth Bohórquez Garzón
Médica cirujana, especialista en cirugía general. Se desempeña como cirujana general en el Proceso de Atención en Cirugía del Hospital Universitario Nacional de Colombia.
Andrea Cárdenas Rodríguez
Fonoaudióloga. Se desempeña como fonoaudióloga en el Proceso de Atención en Rehabilitación y Desarrollo Humano del Hospital Universitario Nacional de Colombia.
Sandra Milena Castellar Leones
Médica, especialista en medicina física y rehabilitación. Se desempeña como docente adjunta del Departamento de Medicina Física y Rehabilitación de la Universidad Nacional de Colombia, como médica especialista en Medicina Física y Rehabilitación del proceso de Atención en Rehabilitación y Desarrollo Humano del Hospital Universitario Nacional de Colombia y del Instituto Roosevelt.
Cristian Felipe Espinel Pachón
Médico cirujano, especialista en medicina interna, estudiante de la maestría en educación para profesionales de la salud de la Universidad del Rosario y la Pontificia Universidad Javeriana. Se desempeña como médico internista del Proceso de Atención en Hospitalización del Hospital Universitario Nacional de Colombia.
Andrea Lizeth Ibañez Triana
Química farmacéutica. Se desempeña como química farmacéutica asistencial del Proceso de Atención en Servicio Farmacéutico del Hospital Universitario Nacional de Colombia.
Johan Manuel Infante González
Fisioterapeuta, especialista en cuidado crítico, magíster en epidemiología. Se desempeña como fisioterapeuta en el Proceso de Atención en Cuidado Crítico del Hospital Universitario Nacional de Colombia.
Carlos Mauricio Martínez
Médico cirujano, especialista en Medicina Interna, estudiante de segundo año de la especialidad en Gastroenterología de la Universidad Nacional de Colombia.
Guillermo Enrique Ospino Rodríguez
Médico cirujano, especialista en anestesiología y reanimación, se desempeña como anestesiólogo y es Director del Proceso de Atención en Cirugía del Hospital Universitario Nacional de Colombia.
Mónica Viviana Martínez Baquero
Profesional en instrumentación quirúrgica, especialista en gerencia y auditoria en salud. Se desempeña como auditora del Hospital Universitario Nacional de Colombia.
Johana Parra Narváez
Enfermera, especialista en gerencia en seguridad y salud en el trabajo. Se desempeña como enfermera en el Proceso de Atención en Hospitalización del Hospital Universitario Nacional de Colombia.
Rosa Lucía Rodríguez Díaz
Nutricionista dietista, se desempeña como nutricionista clínica en el Proceso de Atención en Hospitalización del Hospital Universitario Nacional de Colombia.
Jully Andrea Rodríguez Rojas
Fisioterapeuta, especialista en auditoría en salud. Se desempeña como fisioterapeuta en el Proceso de Atención en Rehabilitación y Desarrollo Humano del Hospital Universitario Nacional de Colombia.
Ángel Yobany Sánchez Merchán
Médico cirujano, especialista en Patología Anatómica y Clínica y magíster en Gestión de Organizaciones. Se desempeña como médico patólogo en el Hospital Universitario Nacional de Colombia y Profesor Asociado al Departamento de Patología de la Universidad Nacional de Colombia.
Juan Manuel Sarmiento Arango
Enfermero, especialista en enfermería en cuidado crítico del adulto. Se desempeña como enfermero en el Proceso de Atención en Cuidado Crítico del Hospital Universitario Nacional de Colombia.
Natalia Losada-Trujillo
Médica cirujana, especialista en epidemiología, estudiante de la maestría en Epidemiología clínica de la Universidad Nacional de Colombia. Se desempeña como metodóloga de investigación del Hospital Universitario Nacional de Colombia.
Giancarlo Buitrago
Médico cirujano, magíster en Economía y en Epidemiología Clínica, y doctor en Economía. Se desempeña como Profesor Asociado y Vicedecano de Investigación y Extensión de la Facultad de Medicina en la Universidad Nacional de Colombia. Además, es director de Investigación e Innovación del Hospital Universitario Nacional de Colombia.
Comité de Estándares Clínicos
Universidad Nacional de Colombia, Hospital Universitario Nacional de Colombia.
Contribuciones de los autores
Coordinación clínica: Martín Alonso Gómez Zuleta, Sugeich del Mar Meléndez Rhenals y Giuseppe Reyes Vásquez.
Coordinación metodológica: Giancarlo Buitrago Gutiérrez y Natalia Losada-Trujillo.
Definición de alcance y objetivos: Martín Alonso Gómez Zuleta, Sugeich del Mar Meléndez Rhenals, Giuseppe Reyes Vásquez y Natalia Losada-Trujillo.
Revisión sistemática de guías de práctica clínica: Martín Alonso Gómez Zuleta, Sugeich del Mar Meléndez Rhenals, Giuseppe Reyes Vásquez y Natalia Losada-Trujillo.
Algoritmo clínico preliminar: Martín Alonso Gómez Zuleta, Sugeich del Mar Meléndez Rhenals, Giuseppe Reyes Vásquez y Natalia Losada-Trujillo.
Acuerdo interdisciplinario: Martín Alonso Gómez Zuleta, Sugeich del Mar Meléndez Rhenals, Carlos Mauricio Martínez, Giuseppe Reyes Vásquez, Cristian Felipe Espinel Pachón, Yina Daniela Benítez, Rosa Lucía Rodríguez Díaz, Juan Manuel Sarmiento Arango, Ángel Yobany Sánchez Merchán, Natalia Losada Trujillo, Daniela Sánchez, Ruth Katherine Álvarez, Johan Manuel Infante, Andrea Rodríguez Rojas, Andrea Cárdenas Rodríguez, Sandra Milena Castellar Leones, Cindy Bohórquez Garzón, Natalia Garzón Barbosa, Andrea Lizeth Ibáñez Triana, Luis Hernán Arenas Vera, Paula Andrea Gonzalez Caicedo, Guillermo Enrique Ospino Rodríguez, María Martínez Baquero, Wilmer Aponte Barrios, Luis Ávila Garzón y Natalia Losada-Trujillo.
Algoritmo clínico final: Martín Alonso Gómez Zuleta, Sugeich del Mar Meléndez Rhenals, Giuseppe Reyes Vásquez, Natalia Losada Trujillo y Paula González-Caicedo.
Revisión y edición: Martín Alonso Gómez Zuleta, Sugeich del Mar Meléndez Rhenals, Giuseppe Reyes Vásquez, Natalia Losada Trujillo y Paula González-Caicedo.
Seguimiento del proceso: Comité de Estándares Clínicos.
Siglas
AGREE: Appraisal of Guidelines for Research & Evaluation
AINE: Anti inflamatorios no esteroides
APC: Coagulación con argón plasma
CUPS: Clasificación Única de Procedimientos en Salud
cc/Kg/h: Centímetros cúbicos/kilogramo/hora
DO2: Disponibilidad de oxígeno
ECBE: Estándares Clínicos Basados en Evidencia
GIST: Tumores gastrointestinales de origen estromal
GPC: Guías de Práctica clínica
g/dL: Gramo por decilitro
HUN: Hospital Universitario Nacional de Colombia
HVD: Hemorragia de vias digestivas
HVDA: Hemorragia de vias digestivas altas
HVDB: Hemorragia de vias digestivas bajas
IBP: Inhibidor de bomba de protones
IV: Intravenoso
Kg: Kilogramos
mg: Miligramos
mm: Milímetros
mm/hg: Milímetros de mercurio
mL: Mililitro
NICE: National Institute for Health and Care Excellence
PAM: Presión Arterial Media
PRISMA: Preferred Reporting Items for Systematic reviews and Meta-Analyses
TAE: Embolización arterial transcateter
TIPS: Derivación portosistémica intrahepática transyugular
VCE: Video cápsula endoscópica
VO2: Consumo de oxígeno
Objetivos
Estos se dividen en general y específicos, como se detalla a continuación.
Objetivo general
Establecer las recomendaciones para la atención integral del paciente adulto con HVD atendido en el HUN (sala general, cuidado crítico), basados en la mejor evidencia científica disponible, mediante el desarrollo de un ECBE.
Objetivos específicos
• Identificar los servicios asistenciales del HUN involucrados en la prevención, diagnóstico y tratamiento de los pacientes con HVD.
• Adaptar recomendaciones basadas en la mejor evidencia disponible que permitan estandarizar las estrategias para el diagnóstico, prevención y tratamiento integral del paciente con HVD en el HUN.
• Elaborar un algoritmo clínico para el diagnóstico y tratamiento del paciente adulto con HVD en el HUN.
• Homogeneizar la aproximación diagnóstica óptima de la HVD en los pacientes que ingresan a los servicios médicos/quirúrgicos y a cuidado crítico, basado en la mejor evidencia disponible.
• Generar un consenso entre las áreas asistenciales involucradas en la prevención, diagnóstico y tratamiento de pacientes adultos con HVD en el HUN.
• Identificar puntos de control para la implementación y evaluación del ECBE.
• Presentar los lineamientos para la difusión e implementación del ECBE.
Puntos de control
Los puntos de control para el ECBE se definieron teniendo en cuenta momentos claves en el proceso integral de atención del paciente con HVD en el HUN. Estos puntos de control se eligieron de forma conjunta por los miembros del equipo desarrollador y se presentan a continuación:
1. Endoscopia oportuna (sección 1 del diagrama de flujo: diagnóstico HVDA): todo paciente con sospecha de HVDA y puntaje Glasgow-Blatchford mayor a 1 se le debe realizar de forma intrahospitalaria la endoscopia de vias digestivas durante las primeras 24 horas desde su solicitud, ya que se ha evidenciado un beneficio económico potencial (reducción de la duración de la estancia) así como en el posible beneficio clínico en la mortalidad y la necesidad de cirugías. Los datos en pacientes hemodinámicamente estables sin comorbilidades graves apoyan la endoscopia lo antes posible dentro de las horas de rutina porque puede permitir el alta temprana.
2. Estratificación de riesgo en HVDA (sección 1 del diagrama de flujo: diagnóstico de HVDA): se debe aplicar el puntaje Glasgow-Blatchford a todo paciente con sospecha de HVD altas con el fin de definir cuáles pacientes se benefician de manejo intrahospitalario y endoscopia de vias digestivas, así como también definir a qué pacientes se les puede dar egreso de forma segura con estudios endoscópicos de forma electiva.
3. Estratificación de riesgo en HVDB (sección 2 del diagrama de flujo: diagnóstico de HVDB): se debe aplicar el puntaje Oakland a todo paciente con sospecha de HVD bajas con el fin de definir cuáles pacientes se benefician de manejo y realización de colonoscopia intrahospitalaria así mismo definir a qué pacientes se les puede dar egreso de forma segura con estudios endoscópicos de forma electiva.
4. IBP en HVDA no varicosa (sección 3 del diagrama de flujo: tratamiento de la HVDA no varicosa): se debe administrar fármacos inhibidores de bomba de protones en forma de bolos cada 12 horas por un tiempo mínimo de 72 horas posterior a la endoscopia con el fin de reducir la tasa de nuevos sangrados y acelerar la cicatrización de lesiones ulcerosas.
5. Paciente con HVD no varicosa con inestabilidad hemodinámica (sección 1 y 2 del diagrama de flujo: diagnóstico de HVDA y diagnóstico de HVDB): todo paciente con HVD y signos de inestabilidad hemodinámica tras adecuado soporte médico se le debe realizar arteriografía selectiva a cargo de radiología intervencionista para control del sangrado y posterior realización de endoscopia de vias digestivas o colonoscopia.
6. Colonoscopia oportuna ( sección 2 del diagrama de flujo: diagnóstico de HVDB): todo paciente con sospecha de HVDB y puntaje Oakland mayor a 8 debe ser llevado a colonoscopia intrahospitalaria durante las primeras 24 horas posterior a su solicitud con el propósito de brindar un diagnóstico y tratamiento oportuno según el hallazgo endoscópico.
Referencias
Laine L, Barkun AN, Saltzman JR, Martel M, Leontiadis GI. ACG Clinical Guideline: Upper Gastrointestinal and Ulcer Bleeding. Am J Gastroenterol. 1 de mayo de 2021;116(5):899-917.
Tokar JL, Higa JT. Acute Gastrointestinal Bleeding. Ann Intern Med. febrero de 2022;175(2):ITC17-32.
Kate V, Sureshkumar S, Gurushankari B, Kalayarasan R. Acute Upper Non-variceal and Lower Gastrointestinal Bleeding. J Gastrointest Surg Off J Soc Surg Aliment Tract. abril de 2022;26(4):932-49.
Morales Uribe CH, Sierra Sierra S, Hernández Hernández AM, Arango Durango AF, Lopez GA. Hemorragia digestiva alta: factores de riesgo para mortalidad en dos centros urbanos de América Latina. Rev Esp Enfermedades Dig. enero de 2011;103(1):20-4.
Tapper EB, Parikh ND. Diagnosis and Management of Cirrhosis and Its Complications: A Review. JAMA. 9 de mayo de 2023;329(18):1589-602.
Oakland K, Chadwick G, East JE, Guy R, Humphries A, Jairath V, et al. Diagnosis and management of acute lower gastrointestinal bleeding: guidelines from the British Society of Gastroenterology. Gut. mayo de 2019;68(5):776-89.
Ochagavía A, Baigorri F, Mesquida J, Ayuela JM, Ferrándiz A, García X, et al. [Hemodynamic monitoring in the critically patient. Recomendations of the Cardiological Intensive Care and CPR Working Group of the Spanish Society of Intensive Care and Coronary Units]. Med Intensiva. abril de 2014;38(3):154-69.
Loggers S a. I, Koedam TWA, Giannakopoulos GF, Vandewalle E, Erwteman M, Zuidema WP. Definition of hemodynamic stability in blunt trauma patients: a systematic review and assessment amongst Dutch trauma team members. Eur J Trauma Emerg Surg Off Publ Eur Trauma Soc. diciembre de 2017;43(6):823-33.
Rondonotti E, Villa F, Mulder CJ, Jacobs MA, de Franchis R. Small bowel capsule endoscopy in 2007: Indications, risks and limitations. World J Gastroenterol WJG. 14 de diciembre de 2007;13(46):6140-9.
Kovacs TOG, Jensen DM. Varices: Esophageal, Gastric, and Rectal. Clin Liver Dis. noviembre de 2019;23(4):625-42.
de Franchis R, Bosch J, Garcia-Tsao G, Reiberger T, Ripoll C, Baveno VII Faculty. Baveno VII - Renewing consensus in portal hypertension. J Hepatol. abril de 2022;76(4):959-74.
ASGE Standards of Practice Committee, Pasha SF, Shergill A, Acosta RD, Chandrasekhara V, Chathadi KV, et al. The role of endoscopy in the patient with lower GI bleeding. Gastrointest Endosc. junio de 2014;79(6):875-85.
Elimeleh Y, Gralnek IM. Diagnosis and management of acute lower gastrointestinal bleeding. Curr Opin Gastroenterol. 1 de enero de 2024;40(1):34-42.
Lohsiriwat V. Hemorrhoids: From basic pathophysiology to clinical management. World J Gastroenterol WJG. 7 de mayo de 2012;18(17):2009-17.
What is protocol-based care? A concept analysis - PubMed [Internet]. [citado 7 de marzo de 2024]. Disponible en: https://pubmed.ncbi.nlm.nih.gov/17004965/
Gulwani S. Programming by Examples: Applications, Algorithms, and Ambiguity Resolution.
Jun GT, Ward J, Morris Z, Clarkson J. Health care process modelling: which method when? Int J Qual Health Care J Int Soc Qual Health Care. junio de 2009;21(3):214-24.
Page MJ, McKenzie JE, Bossuyt PM, Boutron I, Hoffmann TC, Mulrow CD, et al. The PRISMA 2020 statement: an updated guideline for reporting systematic reviews. BMJ. 29 de marzo de 2021;372:n71.
Guía de práctica clínica para el manejo de la hemorragia de vías digestivas altas aguda no varicosa 2014 [Internet]. [citado 7 de marzo de 2024]. Disponible en: https://repositorio.unal.edu.co/handle/unal/21828
DESCARGUE LA VERSIÓN COMPLETA
La información adicional y los anexos se podrán consultar en la versión completa que pueden descargar





