ECBE
Evaluación, estratificación del riesgo, intervención y seguimiento del paciente que requiere el programa de rehabilitación cardiaca en el Hospital Universitario Nacional de Colombia
Las enfermedades cardiovasculares (ECV) son una de las principales causas de muerte en el mundo siendo el culpable de hasta el 30 % de las mismas. Además, también son la causa más frecuente de ingreso hospitalario. Entendemos a las (ECV) como un grupo de trastorno cardíacos y de los vasos sanguíneos que están en relación con este; los cuales representan la principal causa de muerte a nivel mundial, con un aumento de 12,5 % muertes en la última década, este aumento se viene dando de manera exponencial los últimos años.
En Colombia, ocupa el primer lugar de mortalidad en ambos sexos mayores de 45 años.
Esto está directamente relacionado con los años de vida con discapacidad. En promedio, las mujeres viven hasta los 76.1 años y los hombres hasta los 70.6 años. Durante estos años, las mujeres pasan un promedio de 18.2 años con discapacidad, mientras que los
hombres pasan 17.8 años en la misma condición.
El comportamiento epidemiológico de las ECV en el HUN de Colombia guarda relación con las cifras observadas a nivel mundial. En el HUN durante el 2023 se registraron 114.930 ingresos hospitalarios con Infarto agudo de miocardio, 3.328 con Trombosis coronaria que no resulta en infarto, 10.671 con Enfermedad isquémica crónica del Corazón, 4327 con Cardiomiopatía, 48907 con Insuficiencia Cardiaca, 3726 con enfermedades reumáticas de la valvular mitral y 996 con la valvular aórtica. De igual manera ,nuestro hospital tiene una gran cobertura en consulta externa por lo que también es de gran relevancia destacar las cifras de este servicio en este mismo año donde se documentaron 182 consultas ambulatorias con diagnóstico infarto agudo de miocardio, 307 para enfermedad isquémica crónica del corazón, 5 para trombosis coronaria que no resulta en infarto, 45 para cardiomiopatía, 256 para insuficiencia cardiaca, 15 para enfermedades reumáticas de la valvular mitral y 1 para valvular aórtica.
Considerando estos datos y los factores de riesgo y los estilos de vida de los pacientes con enfermedades cardiovasculares, la rehabilitación cardíaca se convierte en una herramienta útil al brindar una guía sistemática para la implementación de terapias basadas en la evidencia para la prevención secundaria de estas enfermedades.
Según la definición de la Organización Mundial de la Salud, la rehabilitación cardiaca abarca un conjunto de actividades destinadas a influir positivamente en la causa subyacente de la enfermedad, así como a proporcionar las mejores condiciones físicas, mentales y sociales posibles para que los pacientes puedan preservar o recuperar un funcionamiento óptimo en su comunidad. Esto apoyado con hábitos de vida saludable, lo que puede ayudar a ralentizar o revertir la progresión de la enfermedad.
Los objetivos de la rehabilitación cardiaca basados en el ejercicio incluyen aumentar los niveles de capacidad funcional en todos sus aspectos, reducir los síntomas anginosos y la discapacidad, mejorar la calidad de vida, modificar los factores de riesgo coronario y reducir
la morbilidad y mortalidad. Estos objetivos se alcanzan dentro de los programas de rehabilitación cardiaca, Gracias a la combinación de ejercicio supervisado con estrategias de prevención secundaria y apoyo psicosocial. Ayudando a mejorar la adherencia a los tratamientos, lo que tiene un impacto significativo en la salud y la supervivencia de los pacientes con ECV.
La prescripción de ejercicio sigue siendo un componente básico de la rehabilitación cardiaca. Los últimos estudios han validado una reducción significativa de la mortalidad cardiovascular y la hospitalización.
Los efectos beneficiosos de la rehabilitación en un grupo de pacientes tras un infarto de miocardio incluyen reducciones en : Mortalidad por todas las causas en un 11-26 %; La mortalidad cardiaca, entre un 26 % y un 36 % y los ingresos hospitalarios imprevistos en un 28-56 %.
En el registro europeo de falla cardiaca crónica de la Sociedad Europea de Cardiología demuestra que tener una adherencia a las recomendaciones de las guías de práctica clínica, presenta una relación positiva directa con la supervivencia, eso significa que a mayor número de recomendaciones utilizadas es mayor la probabilidad de supervivencia.
Es por eso que para la atención integral de estos pacientes es necesario la intervención de diversas áreas del hospital (Cardiología, medicina interna, medicina física y rehabilitación, medicina del deporte, fisioterapia, enfermería). Con base a lo anterior nace la importancia de la realización de un estándar clínico basado en la evidencia (ECBE) con el fin de establecer las recomendaciones para la evaluación, intervención, estratificación del riesgo y seguimiento de pacientes que ingresan al programa de rehabilitación cardiaca del Hospital Universitario Nacional de Colombia.
Alcance
Este ECBE busca, con base en la mejor evidencia disponible, elaborar un algoritmo clínico para establecer la evaluación, estratificación del riesgo, intervención y seguimiento de pacientes adultos que ingresan al programa de rehabilitación cardiaca, atendidos en cuidado crítico, hospitalización general y consulta externa del HUN.
Las recomendaciones contenidas aquí están dirigidas a diferentes profesionales de la salud (médicos generales, médicos especialistas en medicina interna, cardiología, cuidado intensivo, medicina del deporte, medicina física y rehabilitación, fisioterapeutas, nutricionistas, psicólogos, profesionales en enfermería, terapeutas ocupacionales y trabajo social), así como a otros técnicos o auxiliares involucrados en la atención de pacientes adultos que ingresan al programa de rehabilitación cardiaca. Este ECBE, además, podrá ser usado tanto por docentes como por estudiantes de ciencias de la salud (pregrado y posgrado) de la Universidad Nacional de Colombia, que se encuentren realizando sus prácticas clínicas en el HUN, así como por personal asistencial y administrativo de la institución responsable de tomar decisiones relativas al abordaje integral de estos pacientes, con el fin de facilitar el proceso de implementación del ECBE en el hospital.
Es importante mencionar que este documento no incluye recomendaciones para la evaluación, estratificación del riesgo, intervención y seguimiento de gestantes que requieran rehabilitación cardíaca.
LÍDERES CLÍNICOS
Camilo Ernesto Povea Combariza
Médico Cirujano, especialista en Medicina del Deporte, magíster en Fisiología y
Biomecánica del Rendimiento Motriz, Doctor sector ciencias de la vida y de la salud. Médico
del Deporte en el Proceso de Atención en Rehabilitación y Desarrollo Humano del Hospital
Universitario Nacional de Colombia. Coordinador de la Especialidad Medicina del Deporte
de la Universidad Nacional de Colombia, Médico del Deporte en Ministerio del Deporte de
Colombia a cargo de proyectos de investigación, Centro de ciencias del Deporte,
Coordinador de investigadores del Nodo Colombia programa CYTED.
Edgar Hernández Álvarez
Fisioterapeuta, especialista en fisioterapia en cuidado crítico, magíster en epidemiología
clínica, Doctor en ciencias biomédicas y salud pública. Profesor asociado al Departamento
del Movimiento Corporal Humano en la Facultad de Medicina de la Universidad Nacional de
Colombia, y como Profesor de la especialidad en epidemiología en la Universidad de
Boyacá.
Fabiola Moscoso Alvarado
Fisioterapeuta, especialista y magíster en Docencia e Investigación Universitaria con énfasis
en Ciencias de la Salud. Profesora asociada al Departamento del Movimiento Corporal
Humano de la Facultad de Medicina en la Universidad Nacional de Colombia.
Arnold Méndez Toro
Médico cirujano, especialista en medicina interna, especialista en cardiología, máster en
ecocardiografía transesofágica, máster en hipertensión pulmonar, máster en cardioonco-
hematología y máster en insuficiencia cardiaca crítica y avanzada. Se desempeña como
cardiólogo en el proceso de Atención Ambulatoria del Hospital Universitario Nacional de
Colombia. Docente adjunto del Departamento de Medicina Interna de la Facultad de
Medicina de la Universidad Nacional de Colombia
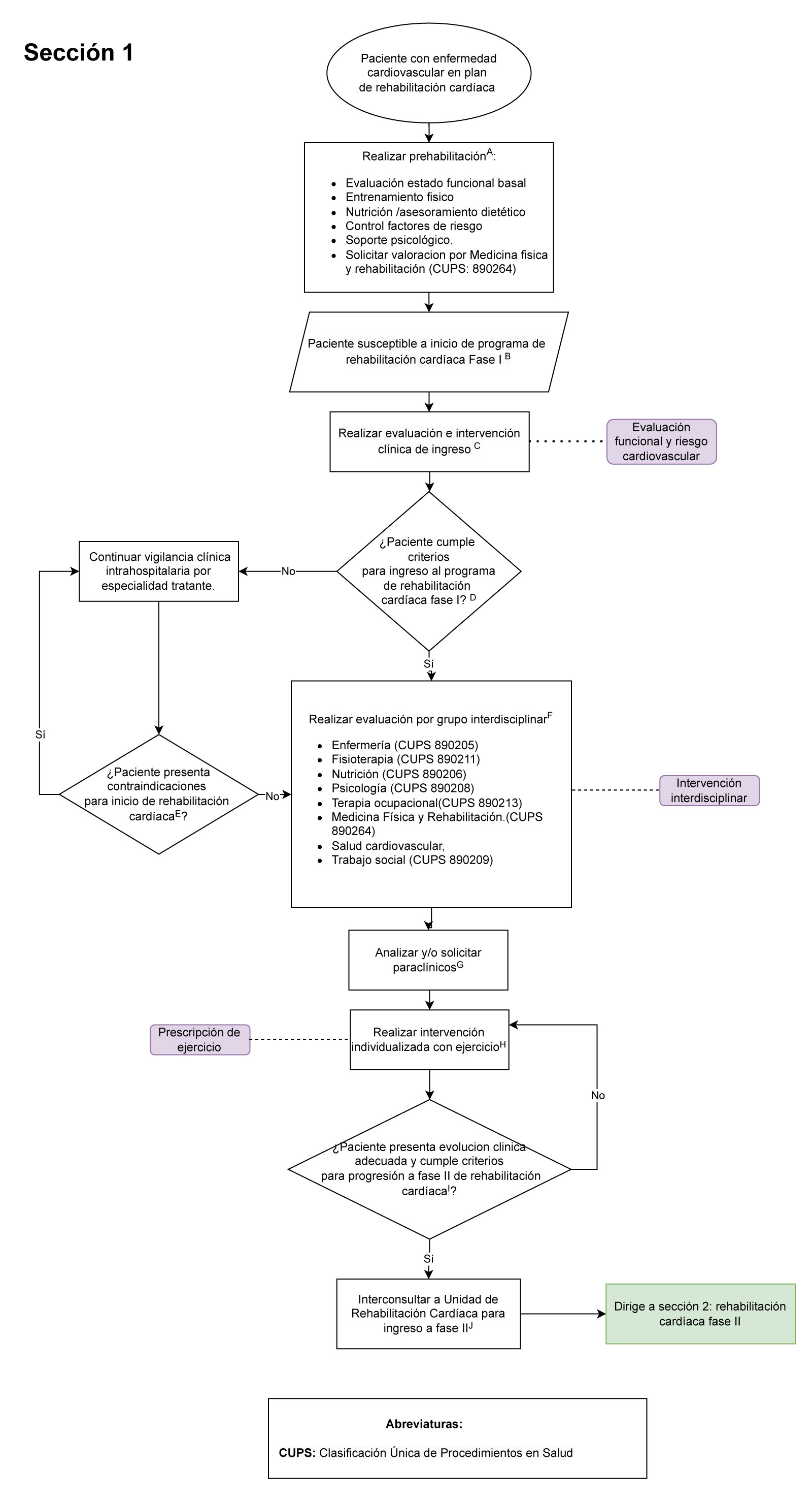
Diagrama del Estándar clínico basado en la evidencia: evaluación, estratificación del riesgo, intervención y seguimiento del paciente que requiere el programa de rehabilitación cardiaca en el Hospital Universitario Nacional de Colombia

Autores
- • Líderes de la propuesta
Camilo Ernesto Povea Combariza
Médico Cirujano, especialista en Medicina del Deporte, magíster en Fisiología y Biomecánica del Rendimiento Motriz, Doctor sector ciencias de la vida y de la salud. Médico del Deporte en el Proceso de Atención en Rehabilitación y Desarrollo Humano del Hospital Universitario Nacional de Colombia. Coordinador de la Especialidad Medicina del Deporte de la Universidad Nacional de Colombia, Médico del Deporte en Ministerio del Deporte de Colombia a cargo de proyectos de investigación, Centro de ciencias del Deporte, Coordinador de investigadores del Nodo Colombia programa CYTED.
Edgar Hernández Álvarez
Fisioterapeuta, especialista en fisioterapia en cuidado crítico, magíster en epidemiología clínica, Doctor en ciencias biomédicas y salud pública. Profesor asociado al Departamento del Movimiento Corporal Humano en la Facultad de Medicina de la Universidad Nacional de Colombia, y como Profesor de la especialidad en epidemiología en la Universidad de Boyacá.
Fabiola Moscoso Alvarado
Fisioterapeuta, especialista y magíster en Docencia e Investigación Universitaria con énfasis en Ciencias de la Salud. Profesora asociada al Departamento del Movimiento Corporal Humano de la Facultad de Medicina en la Universidad Nacional de Colombia.
Arnold Méndez Toro
Médico cirujano, especialista en medicina interna, especialista en cardiología, máster en ecocardiografía transesofágica, máster en hipertensión pulmonar, máster en cardioonco-hematología y máster en insuficiencia cardiaca crítica y avanzada. Se desempeña como cardiólogo en el proceso de Atención Ambulatoria del Hospital Universitario Nacional de Colombia. Docente adjunto del Departamento de Medicina Interna de la Facultad de Medicina de la Universidad Nacional de Colombia.
Antony Colón Guerra
Médico Cirujano, estudiante de tercer año de la especialidad en Medicina del Deporte de la Universidad Nacional de Colombia.
Wilson Ferney Ortiz Rojas
Fisioterapeuta y magíster en Fisioterapia del Deporte y la Actividad Física de la Universidad Nacional de Colombia. Fisioterapeuta del Proceso de Atención en Rehabilitación y Desarrollo Humano del Hospital Universitario Nacional de Colombia.
Reinel Santiago Rodríguez Garzón
Estudiante de pregrado del programa en Medicina en la Facultad de Medicina de la Universidad Nacional de Colombia.
- • Profesionales participantes
Fabián Gonzalo Barrero Flores
Médico, especialista en patología anatómica y clínica. Se desempeña como médico patólogo en el Proceso de Atención en Patología y Laboratorio Clínico del Hospital Universitario Nacional de Colombia.
Heider Alexis Bautista Mier
Médico cirujano, especialista en geriatría y magíster en métodos para la PRACCIS. Se desempeña como médico geriatra de la unidad para la evaluación cognitiva “COGNICIÓN HUN” en el Proceso de Atención Ambulatoria y el Proceso de Atención en Hospitalización del Hospital Universitario Nacional de Colombia, y como docente adjunto al departamento de medicina interna, facultad de medicina, Universidad Nacional de Colombia.
Lida Marcela Caicedo
Nutricionista dietista, magíster en fisiología. Se desempeña como nutricionista clínica del Proceso de Atención en Hospitalización en el Hospital Universitario Nacional de Colombia.
Andrea Camacho Solórzano
Terapeuta ocupacional. Se desempeña en el Proceso de Atención en Rehabilitación y Desarrollo Humano del Hospital Universitario Nacional de Colombia.
Cristian Felipe Castillo Ramírez
Médico, especialista en medicina interna.
Jenny Patricia Galindo Varela
Enfermera, especialista en gerencia de la calidad en salud y especialista en epidemiología. Se desempeña como líder del programa de salud cardiovascular en el Proceso de Atención en Programas Especiales del Hospital Universitario Nacional de Colombia.
Angy Nataly García González
Ingeniera biomédica. Se desempeña como profesional biomédico en el Proceso de Gestión Administrativa del Hospital Nacional Universitario de Colombia.
Nathaly González Pabón
Enfermera, magíster en enfermería. Se desempeña como jefe del servicio de seguridad del paciente en el Proceso de Gestión de la Calidad y Seguridad de Gestión del Riesgo en Salud del Hospital Universitario Nacional de Colombia.
Diana Yardleny Gualteros Lesmes
Enfermera, estudiante de segundo año de la Maestría en Enfermería de la Universidad Nacional de Colombia. Se desempeña como Enfermera líder de Promoción y Mantenimiento de la Salud en el Proceso de Atención en Programas Especiales del Hospital Universitario Nacional de Colombia.
Andrés Felipe Guerrero Rodríguez
Médico, especialista en medicina del deporte. Se desempeña como médico especialista en el Hospital Universitario Nacional de Colombia.
Cristian Arvey Guzmán David
Fisioterapeuta, especialista en docencia universitaria y magíster en fisiología. Se desempeña como fisioterapeuta en el Proceso de Atención en Cuidado Crítico del Hospital Universitario Nacional de Colombia.
Erika María Jiménez
Enfermera, especialista en auditoria. Se desempeña como enfermera auditora en el Proceso de Gestión Comercial y Mercadeo del Hospital Universitario Nacional de Colombia.
Yenifer Martínez Castro
Enfermera, especialista en cuidado crítico. Se desempeña como enfermera en el Proceso en Atención en Cuidado Crítico en el Hospital Universitario Nacional de Colombia.
Yury Gorety Medina Rojas
Médica, magíster en epidemiología, residente de segundo año de la especialidad en medicina física y rehabilitación de la Universidad Nacional de Colombia.
Johana Parra Narváez
Enfermera, especialista en gerencia y seguridad y salud en el trabajo. Se desempeña como enfermera en el Proceso de Atención en Hospitalización del Hospital Universitario Nacional de Colombia.
Jessica Daniela Ruíz Agudelo
Médica cirujana, magíster en salud pública. Se desempeña como médica en atención hospitalaria del Proceso de Atención en Hospitalización del Hospital Universitario Nacional de Colombia.
Héctor Andrés Ruiz Ávila
Médico cirujano, especialista en Anestesiología, especialista Cuidado Intensivo y especialista en Docencia Universitaria. Profesor adjunto de la Universidad Nacional de Colombia, profesor de la Universidad Militar Nueva Granada, médico anestesiólogo e intensivista en el Proceso de Atención en Cuidado Crítico del Hospital Universitario Nacional de Colombia y médico anestesiólogo de la Clínica de Marly.
Daniel Felipe Urrego Villabón
Fisioterapeuta, se desempeña como tal en el Proceso de Rehabilitación y Desarrollo Humano en el Hospital Universitario Nacional de Colombia.
- • Coordinadores metodológicos
Paula González Caicedo
Fisioterapeuta, magíster en epidemiología clínica. Se desempeña como metodóloga de investigación en la Dirección de Investigación e Innovación del Hospital Universitario Nacional de Colombia.
Edgar Hernández Álvarez
Fisioterapeuta, especialista en fisioterapia en cuidado crítico, magíster en epidemiología clínica, Doctor en ciencias biomédicas y salud pública. Profesor asociado al Departamento de Movimiento Corporal Humano en la Facultad de Medicina de la Universidad Nacional de Colombia, y como Profesor de la especialidad en epidemiología en la Universidad de Boyacá.
Contribuciones de los autores
• Coordinación clínica: Antony Colón Guerra, Wilson Ferney Ortiz Rojas, Camilo Ernesto Povea Combariza, Edgar Hernández Álvarez, Fabiola Moscoso Alvarado.
• Coordinación metodológica: Edgar Hernández Álvarez, Paula González Caicedo.
• Definición de alcance y objetivos: Antony Colón Guerra, Wilson Ferney Ortiz Rojas, Camilo Ernesto Povea Combariza, Edgar Hernández Álvarez, Paula González Caicedo.
• Revisión sistemática de guías de práctica clínica: Antony Colón Guerra, Wilson Ferney Ortiz Rojas, Reinel Santiago Rodriguez Garzon, Camilo Ernesto Povea Combariza, Edgar Hernandez Alvarez, Fabiola Moscoso Alvarado, Paula González Caicedo.
• Algoritmo clínico preliminar: Antony Colón Guerra, Wilson Ferney Ortiz Rojas, Reinel Santiago Rodriguez Garzon, Camilo Ernesto Pöveda Combariza, Arnold Mendez Toro, Edgar Hernandez Alvarez, Fabiola Moscoso Alvarado, Paula Gonzalez Caicedo.
• Acuerdo interdisciplinario: Camilo Ernesto Pöveda Combariza, Edgar Hernandez Alvarez, Fabiola Moscoso Alvarado, Andrea Camacho Solorzano, Fabian Gonzalo Barrero Florez, Heider, Alexis Bautista Mier, Cristian Felipe Castillo Ramírez, Jenny Patricia Galindo Varela, Lida Marcela Caicedo, Angy Nataly García González, Nathaly González Pabón, Diana Yardleny Gualteros Lesmes, Andrés Felipe Guerrero Rodríguez, Cristian Arvey Guzmán David, Erika María Jiménez, Yenifer Martínez Castro, Yury Gorety Medina Rojas, Johana Parra Narváez, Jessica Daniela Ruíz Agudelo, reinHector Andrés Ruíz Ávila, Daniel Felipe Urrego Villabón.
• Algoritmo clínico final: Antony Colón Guerra, Wilson Ferney Ortiz Rojas, Reinel Santiago Rodríguez Garzon, Paula González Caicedo.
• Revisión y edición: Antony Colón Guerra, Wilson Ferney Ortiz Rojas, Reinel Santiago Rodríguez Garzon, Paula González Caicedo.
• Seguimiento del proceso: Comité de Estándares Clínicos.
Siglas
AGREE: Appraisal of Guidelines for Research & Evaluation
CABG: Cirugía de revascularización miocárdica
CUPS: Clasificación Única de Procedimientos en Salud
CIE-10: Clasificación Internacional de Enfermedades y Problemas Relacionados con la Salud, Décima Revisión
DAI: Desfibrilador Automático Implantable (DAI)
ECBE: Estándares Clínicos Basados en Evidencia
ECV: Enfermedad Cardiovascular
DeCs: Descriptores de ciencia de la salud
FC: Frecuencia Cardiaca
FCC: Falla cardíaca crónica
FEVI: Fracción de eyección del ventrículo izquierdo
GPC: Guías de Práctica clínica.
GRADE: Sistema de la calidad de la evidencia.
HbA1c: Hemoglobina glicosilada
HDL: Lipoproteína de alta densidad
HTA: Hipertensión arterial
HUN: Hospital Universitario Nacional de Colombia
IC: Insuficiencia cardiaca
IMSS: Instituto mexicano del seguro social.
IMT: Entrenador de músculos respiratorios
IMC: Índice de Masa Corporal
LDL: Lipoproteína de baja densidad
LpA: Lipoproteína
Lpm: Latidos por minuto
MESH: Medical Subject Headings
METS: Unidad de medida del calor producido por el organismo de un individuo en reposo
mmHg: Milímetros de mercurio
NE: Nivel de evidencia
NYHA: New York Heart Association
OMS: Organización Mundial de la salud
PA: Presión arterial
PCR: Proteína C Reactiva.
PRISMA: Preferred Reporting Items for Systematic reviews and Meta-Analyses
RCP: Reanimación Cardiopulmonar
SIGN: Scottish Intercollegiate Guidelines Network
TEP: Tromboembolismo pulmonar
TT: Transtorácico
UCI: Unidad de cuidado intensivo
VO: Volumen de oxigeno
Objetivos
Estos se dividen en general y específicos, como se detalla a continuación.
Objetivo general
Identificar las indicaciones para la evaluación, estratificación del riesgo, intervención y seguimiento de pacientes adultos que ingresan al programa de rehabilitación cardiaca y son atendidos en el HUN, mediante el desarrollo de un ECBE.
Objetivos específicos
• Identificar las áreas/servicios asistenciales del HUN involucrados en la evaluación, estratificación del riesgo, intervención y seguimiento de pacientes adultos que ingresan al programa de rehabilitación cardiaca.
• Identificar recomendaciones basadas en la evidencia para la evaluación, estratificación del riesgo, intervención y seguimiento de pacientes adultos que ingresan al programa de rehabilitación cardiaca.
• Generar un consenso entre las diferentes áreas/servicios asistenciales involucrados con la evaluación, estratificación del riesgo, intervención y seguimiento de pacientes adultos que ingresan al programa de rehabilitación cardiaca atendidos en cuidado crítico, hospitalización y consulta externa del Hospital Universitario Nacional de Colombia.
• Elaborar un algoritmo clínico para la evaluación, estratificación del riesgo, intervención y seguimiento de pacientes adultos que ingresan al programa de rehabilitación cardiaca atendidos en cuidado crítico, hospitalización y consulta externa del Hospital Universitario Nacional de Colombia.
• Identificar puntos de control para la implementación y evaluación del ECBE.
• Presentar los lineamientos para la difusión e implementación del ECBE.
• Determinar estrategias para el seguimiento de pacientes que se encuentren en casa.
Puntos de control
Los puntos de control para el ECBE se definieron teniendo en cuenta momentos clave en del paciente con requerimiento de ingreso al programa de rehabilitación cardiaca en el HUN. Estos puntos de control fueron elegidos de forma conjunta por los miembros del equipo desarrollador y aprobados durante la reunión de consenso interdisciplinar. Se presentan a continuación:
1. Todo paciente que inicie un programa de rehabilitación cardiaca debe contar con evaluación funcional previo al inicio del ejercicio (La cual debe ser realizada por fisioterapeuta con especialidad en rehabilitación cardiaca). Se debe registrar en la historia clínica.
2. Todo paciente que inicie un programa de rehabilitación cardiaca, debe contar con la estratificación del riesgo cardiovascular perse (Hearts OPS) y el riesgo cardiovascular asociado al ejercicio (AHA/ACSM/AACVPR). Se debe registrar en la historia clínica.
3. Todo paciente que se encuentre en el programa, debe contar con el registro de los componentes de la sesión de ejercicio supervisado (para fase I y fase II).
4. Todos los pacientes en rehabilitación cardíaca, deben contar con atención interdisciplinar por los servicios de enfermería, fisioterapia, psicología, nutrición (esta será tomada como interconsulta trazadora), trabajo social y terapia ocupacional.
5. Se debe garantizar educación a los pacientes; por esto, se evaluará que los pacientes pertenecientes al programa, cuenten con una valoración por enfermería del programa de Salud cardiovascular del HUN.
6. Todo paciente con indicación de ingreso a programa de rehabilitación cardiaca, debe contar con al menos 1 valoración por unidad de rehabilitación cardíaca previo al egreso.
Referencias
- Stefanakis M, Batalik L, Antoniou V, Pepera G. Safety of home-based cardiac rehabilitation: A systematic review. Heart Lung. 1 de septiembre de 2022;55:117-26.
- Yue T, Wang Y, Liu H, Kong Z, Qi F. Effects of High-Intensity Interval vs. Moderate- Intensity Continuous Training on Cardiac Rehabilitation in Patients With Cardiovascular Disease: A Systematic Review and Meta-Analysis. Front Cardiovasc Med [Internet]. 23 de febrero de 2022 [citado 31 de octubre de 2024];9. Disponible en: https://www.frontiersin.org/journals/cardiovascularmedicine/ articles/10.3389/fcvm.2022.845225/full
- Anchique CV, Pérez-Terzic C, López-Jiménez F, Cortés-Bergoderi M. Estado actual de la rehabilitación cardiovascular en Colombia (2010). Rev Colomb Cardiol. 1 de noviembre de 2011;18(6):305-15.
- Thomas RJ. Cardiac Rehabilitation — Challenges, Advances, and the Road Ahead. N Engl J Med. 28 de febrero de 2024;390(9):830-41.
- Thygesen K, Alpert JS, Jaffe AS, Chaitman BR, Bax JJ, Morrow DA, et al. Fourth universal definition of myocardial infarction (2018). Eur Heart J. 14 de enero de 2019;40(3):237-69.
- J BG. American Heart Association Exercise, Cardiac Rehabilitation, and Prevention Committee, the Council on Clinical Cardiology ; American Heart Association Council on Cardiovascular Nursing ; American Heart Association Council on Epidemiology and Prevention ; American Heart Association Council on Nutrition, Physical Activity, and Metabolism ; American Association of Cardiovascular and Pulmonary Rehabilitation. Core components of cardiac rehabilitation/secondary prevention programs : 2007 update : a scientific statement from the American Heart Association Exercise, Cardiac Rehabilitation, and Prevention Committee ... and the American Association of Cardiovascular and Pulmonary Rehabilitation. Circulation. 2007;115:2675-82.
- Taylor RS, Brown A, Ebrahim S, Jolliffe J, Noorani H, Rees K, et al. Exercise-based rehabilitation for patients with coronary heart disease: systematic review and metaanalysis of randomized controlled trials. Am J Med. 15 de mayo de 2004;116(10):682-92.
- McDonagh TA, Metra M, Adamo M, Gardner RS, Baumbach A, Bohm M, et al. 2021 ESC Guidelines for the diagnosis and treatment of acute and chronic heart failure. Eur Heart J. 21 de septiembre de 2021;42(36):3599-726.
- Brouwers MC, Kerkvliet K, Spithoff K, Consortium ANS. The AGREE Reporting Checklist: a tool to improve reporting of clinical practice guidelines. BMJ. 8 de marzo de 2016;352:i1152.
- Margarit JA, Pajares MA, García-Camacho C, Castaño-Ruiz M, Gómez M, García- Suárez J, et al. Vía clínica de recuperación intensificada en cirugía cardiaca. Documento de consenso de la Sociedad Española de Anestesiología, Reanimación y Terapéutica del Dolor (SEDAR), la Sociedad Española de Cirugía Cardiovascular y Endovascular (SECCE) y la Asociación Española de Perfusionistas (AEP). Cir Cardiovasc. 1 de marzo de 2021;28:1-40.
- Afilalo J, Lauck S, Kim DH, Lef èvre T, Piazza N, Lachapelle K, et al. Frailty in Older Adults Undergoing Aortic Valve Replacement. J Am Coll Cardiol. 8 de agosto de 2017;70(6):689-700.
- López-Jiménez F, Pérez-Terzic C, Zeballos PC, Anchique CV, Burdiat G, González K, et al. Consenso de Rehabilitación Cardiovascular y Prevención Secundaria de las Sociedades Interamericana y Sudamericana de Cardiología. Rev Urug Cardiol. agosto de 2013;28(2):189-224.
- Ruiz-Tovar J, Rodríguez JMR. Rehabilitación multimodal en cirugía. Elsevier Health Sciences; 2022. 286 p.
- Engelman DT, Ben Ali W, Williams JB, Perrault LP, Reddy VS, Arora RC, et al. Guidelines for Perioperative Care in Cardiac Surgery: Enhanced Recovery After Surgery Society Recommendations. JAMA Surg. 1 de agosto de 2019;154(8):755- 66.
- MDPI Books [Internet]. [citado 22 de septiembre de 2024]. Basics of Cardiac Rehabilitation. Disponible en: https://www.mdpi.com/books
- Ambrosetti M, Abreu A, Corrà U, Davos CH, Hansen D, Frederix I, et al. Secondary prevention through comprehensive cardiovascular rehabilitation: From knowledge to implementation. 2020 update. A position paper from the Secondary Prevention and Rehabilitation Section of the European Association of Preventive Cardiology. Eur J Prev Cardiol. 14 de mayo de 2021;28(5):460-95.
- Moe GW, Ezekowitz JA, O’Meara E, Howlett JG, Fremes SE, Al-Hesayen A, et al. The 2013 Canadian Cardiovascular Society Heart Failure Management Guidelines Update: Focus on Rehabilitation and Exercise and Surgical Coronary Revascularization. Can J Cardiol. 1 de marzo de 2014;30(3):249-63.
- SIGN [Internet]. [citado 22 de septiembre de 2024]. Cardiac rehabilitation. Disponible en: https://testing36.scot.nhs.uk
- Mertes PM, Kindo M, Amour J, Baufreton C, Camilleri L, Caus T, et al. Guidelines on enhanced recovery after cardiac surgery under cardiopulmonary bypass or offpump. Anaesth Crit Care Pain Med. junio de 2022;41(3):101059.
- MDPI Books [Internet]. [citado 22 de septiembre de 2024]. Phase I—Early Mobilization. Disponible en: https://www.mdpi.com/books
- Guía de práctica clínica para la prevención, el diagnóstico, el tratamiento y la rehabilitación de la falla cardiaca en población mayor de 18 años, clasificación B, C y D. Componente de rehabilitación cardiaca [Internet]. [citado 22 de septiembre de 2024]. Disponible en: https://www.elsevier.es/es-revista-revista-colombianacardiologia- 203-pdf-S0120563319300373
- Piepoli MF, Hoes AW, Agewall S, Albus C, Brotons C, Catapano AL, et al. 2016 European Guidelines on cardiovascular disease prevention in clinical practice: The Sixth Joint Task Force of the European Society of Cardiology and Other Societies on Cardiovascular Disease Prevention in Clinical Practice (constituted by representatives of 10 societies and by invited experts)Developed with the special contribution of the European Association for Cardiovascular Prevention & Rehabilitation (EACPR). Eur Heart J. 1 de agosto de 2016;37(29):2315-81.
- Verdicchio C, Freene N, Hollings M, Maiorana A, Briffa T, Gallagher R, et al. A Clinical Guide for Assessment and Prescription of Exercise and Physical Activity in Cardiac Rehabilitation. A CSANZ Position Statement. Heart Lung Circ. 1 de septiembre de 2023;32(9):1035-48.
- Abreu A, Schmid JP, Piepoli M. ESC Handbook of Cardiovascular Rehabilitation: A practical clinical guide. Oxford University Press; 2020. 225 p.
- Abreu A, Mendes M, Dores H, Silveira C, Fontes P, Teixeira M, et al. Mandatory criteria for cardiac rehabilitation programs: 2018 guidelines from the Portuguese Society of Cardiology. Rev Port Cardiol. 1 de mayo de 2018;37(5):363-73.
- AlSulaimi M. MDPI Books. [citado 22 de septiembre de 2024]. Phase II—Supervised Exercise Training. Disponible en: https://www.mdpi.com/books
- Beltrán Bohórquez J, Beltrán Pineda R, Bohórquez Rodríguez R, Diez López JG, García del Río C, García Torres E, et al. Guías colombianas de cardiología síndrome coronario agudo sin elevación del ST. Rev Colomb Cardiol Vol 17 Núm 3 2010 [Internet]. febrero de 2010 [citado 22 de septiembre de 2024]; Disponible en: http://repository.javeriana.edu.co/handle/10554/49430
- Pavy B, Iliou MC, Meurin P, Tabet JY, Corone S, Functional Evaluation and Cardiac Rehabilitation Working Group of the French Society of Cardiology. Safety of exercise training for cardiac patients: results of the French registry of complications during cardiac rehabilitation. Arch Intern Med. 27 de noviembre de 2006;166(21):2329-34.
- BrJCardiol. A pilot study to investigate the safety of exercise training and testing in cardiac rehabilitation patients - The British Journal of Cardiology [Internet]. [citado 22 de septiembre de 2024]. Disponible en: https://bjcardio.co.uk/2013/04/a-pilotstudy- to-investigate-the-safety-of-exercise-training-and-testing-in-cardiacrehabilitation- patients/un
- Ilott I, Rick J, Patterson M, Turgoose C, Lacey A. What is protocol-based care? A concept analysis. J Nurs Manag. 2006;14(7):544-52.
- Gulwani S. Programming by Examples: Applications, Algorithms, and Ambiguity Resolution. En: Olivetti N, Tiwari A, editores. Automated Reasoning. Cham: Springer International Publishing; 2016. p. 9-14.
- Jun GT, Ward J, Morris Z, Clarkson J. Health care process modelling: which method when? Int J Qual Health Care. 1 de junio de 2009;21(3):214-24.
- Page MJ, McKenzie JE, Bossuyt PM, Boutron I, Hoffmann TC, Mulrow CD, et al. The PRISMA 2020 statement: an updated guideline for reporting systematic reviews. BMJ. 29 de marzo de 2021;372:n71.



